近日,中山大学肿瘤防治中心牟永告团队联合国内外多家医疗科研机构,在Cell Reports Medicine发表了题为“Genomic landscape and immunological profile of glioblastoma in East Asian patients(东亚人胶质母细胞瘤患者的基因组和免疫组学图谱绘制与分析)”的研究成果(点击文末阅读原文查看)。该研究纳入了367例胶质母细胞瘤(GBM)样本,是迄今为止规模最大的东亚GBM样本队列。首次系统揭示了东亚胶质母细胞瘤患者特有的分子图谱,为胶质母细胞瘤的精准诊疗突破提供了全新思路与科学依据。

中山大学肿瘤防治中心神经外科牟永告主任医师、首都医科大学附属北京天坛医院江涛院士、中山大学肿瘤防治中心神经外科陈忠平教授、哈佛大学医学院(HMS)生物化学和分子药理学终身教授Jean J Zhao和Dana-Farber癌症研究所和哈佛医学院医学副教授Rameen Beroukhim为本研究的通讯作者。中山大学肿瘤防治中心神经外科钟升主治医师为第一作者,西安交通大学附属红会医院武波博士、Dana-Farber癌症研究所Davy Deng博士、柏林夏里特医学院Frank Dubois教授为并列第一作者。
研究摘要
胶质母细胞瘤(GBM)具有显著的肿瘤间和肿瘤内异质性,但其在不同种族人群间的差异尚未被充分研究。本研究构建了迄今最大的东亚人群GBM队列(EAS-GBM),并进行了基因组与转录组学分析。研究揭示了四种独特的EAS-GBM分子亚型:增殖型(PL)、神经突触型(NS)、代谢型(MB)和免疫调节型(IM)。同时,研究鉴定了可用于病理学分型的蛋白标志物。与以欧洲裔为主的癌症基因组图谱(TCGA)GBM队列(EUR-GBM)的比较显示,尽管主要驱动基因相似,但EAS-GBM缺乏由表皮生长因子受体(EGFR)驱动的经典EUR-GBM亚型。增殖型EAS-GBM呈现CCNE1/CCND2过表达及MYC信号通路激活。免疫调节型GBM则显示出对免疫治疗应答相关的表达特征,分析结果进一步证实,该亚型患者在接受免疫检查点抑制剂治疗后总生存期得到改善。综上所述,该研究揭示了EAS-GBM独特的基因组特征,这些发现可为东亚人群的靶向治疗患者分层及药物研发提供重要依据。

GBM作为最致命的原发性脑肿瘤,传统治疗手段疗效有限。既往相关研究多以欧洲人群为主要对象,而东亚胶质母细胞瘤患者(EAS-GBM)的分子特征及其治疗响应规律长期处于未知状态。本研究整合癌症基因组图谱(TCGA)、中国胶质瘤基因组图谱(CGGA)数据库资源与中山大学肿瘤防治中心神经外科临床病例,对367例东亚患者进行全外显子组测序(183例)和转录组分析(258例),同时结合单细胞测序与免疫组化技术进行验证,并与欧洲TCGA队列展开跨种族基因组对比。通过多维度研究,首次成功绘制出东亚胶质母细胞瘤患者的精准分子图谱。
本研究首次揭示东亚胶质母细胞瘤四大独特亚型(中肿分型):
增殖型(CCNE1/MYC通路激活)
神经突触型(基因组稳定)
代谢型(脂质代谢活跃)
免疫调节型(占34%)
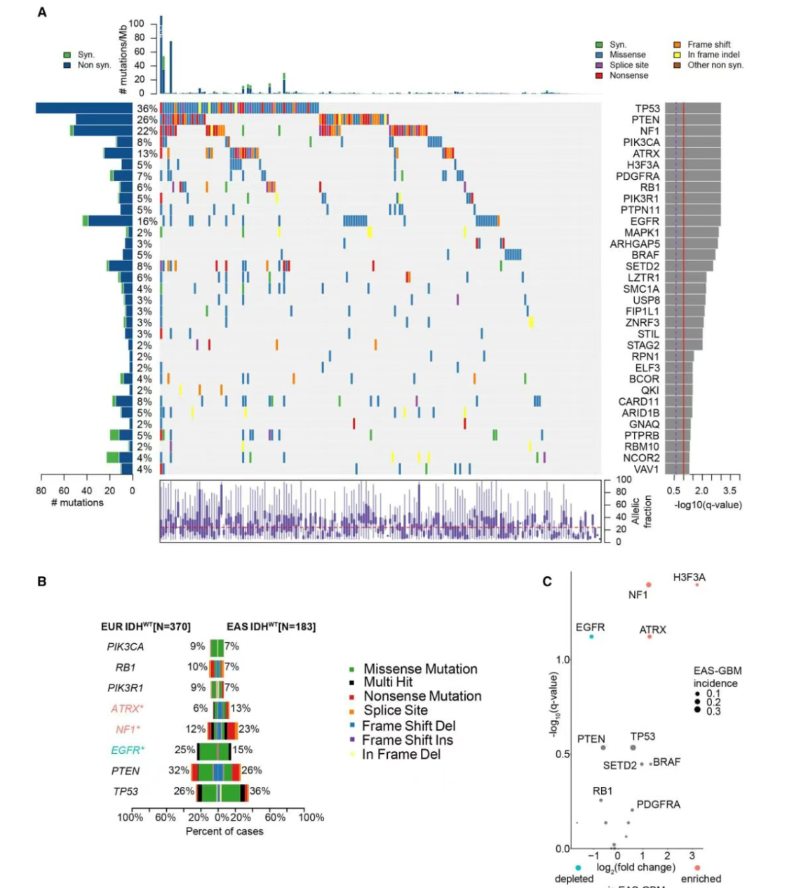
研究发现胶质母细胞瘤在分子亚型构成及关键驱动因素上与欧洲人群存在显著差异:尤为突出的是,东亚人群中缺乏典型的EGFR驱动亚型,且EGFR扩增率显著更低(p<10-35);同时鉴定出两类特色亚型:一类是占比高达34%、具有“热肿瘤”特征(表现为高免疫浸润及IFN-γ信号激活)的免疫调节亚型,免疫治疗响应率显著提升(生存期延长,p=0.046,差异具有统计学意义),另一类是基因组稳定的神经突触亚型。这些发现为针对不同人群及亚型实施的精准治疗提供了潜在依据。

东亚和欧洲胶质母细胞瘤亚型比对示意图及免疫评分
研究还分析了每种分子亚型的免疫学特征。结果显示免疫调节性胶质母细胞瘤中免疫细胞浸润、激活和炎症因子水平的表达均高于其他亚型。增殖型标记基因,包括DLL3、NKX2-2、OLIG2、PDGFRA和ASCL1,在免疫调节型胶质母细胞瘤中表现出相反的趋势,表达最低。我们还发现,人类白细胞抗原(HLA)基因在四个东亚GBM亚型中的表达不同。免疫调节型胶质母细胞瘤通常具有最强的免疫提呈潜力(包括HLA-A、HLA-B和HLA-C和HLA-DR等基因表达显著升高)。免疫调节性GBMs还具有最高的IFN-γ/T细胞炎症基因表达谱(p<0.01),这在多种癌症的临床试验中被证明是预测免疫检查点抑制剂(ICB)治疗反应的可靠依据。

东亚胶质母细胞瘤免疫系统激活和免疫检查点特征的差异
本研究证实,尽管东亚与欧洲人群的胶质母细胞瘤在诸如TP53、ATRX、PTEN及EGFR等关键驱动基因上存在广泛的共同突变特征,但特定基因的突变频率呈现出显著的人群差异。值得注意的是,在异柠檬酸脱氢酶(IDH)突变型患者中,NF1基因在东亚人群中的突变频率显著高于欧洲人群(23% vs 12%,p=0.01),而ATRX突变频率则明显较低(6% vs 12%,p=0.01)。同时,在IDH野生型胶质母细胞瘤中,EGFR基因突变在东亚患者中的发生率也低于欧洲患者(东亚15% vs 欧洲25%,p=0.075)。这些结果提示,虽然不同人群的胶质母细胞瘤存在共同的致病基因基础,但EGFR等关键基因在东亚人群中的激活机制可能存在差异,这一发现对针对东亚人群的特异性治疗策略具有重要意义。

基于上述发现,研究团队进一步探索了利用鉴定出的亚型特异性蛋白标记物(如DLL3、GRM3、CD44)开展病理分型的可行性,并评估了不同亚型对现有疗法(化疗、放疗和免疫治疗)的响应差异,结果显示神经突触亚型和免疫调节亚型胶质母细胞瘤患者在接受化疗后预后得到改善,而其他亚型则没有获益;对在中山大学肿瘤防治中心接受ICB治疗的14例东亚胶质母细胞瘤患者进行分析发现:免疫调节亚型患者对PD-1抑制剂响应显著,不仅生存期延长,还观察到持续超过27个月的完全缓解案例。这些结果为显著延长特定亚型患者的生存期提供了明确的临床路径。
总体而言,本研究所构建的EAS-GBM分类框架,为理解其遗传转录异质性及种族差异提供了新见解。通过融入多组学信息,未来可进一步开发用于预测个体化治疗反应的生物标志物,尤其关注种族差异的影响。这将直接赋能东亚GBM的精准医疗,为优化临床研究设计与试验人群筛选提供科学依据,最终推动该疾病的临床发展。
本研究通讯作者、中山大学肿瘤防治中心神经外科主任牟永告表示,该研究基于CGGA数据库、TCGA数据库及SYSUCC队列“首次构建东亚人群特异性GBM分子分型体系,揭示34%的免疫调节亚型患者对PD-1抑制剂显著响应,并通过鉴定DLL3/CD44等蛋白标记物实现病理快速分型,为突破东西方疗效差异、推动精准免疫治疗提供了转化路径。
研究者简介:

通讯作者 牟永告
中山大学肿瘤防治中心神经外科主任、一级主任医师、博士生导师,胶质瘤单病种首席专家。中国临床肿瘤学会(CSCO)神经系统肿瘤专家委员会主任委员、中国抗癌协会脑胶质瘤专委会主任委员、广东医学会神经外科分会候任主任委员、中国神经科学学会神经肿瘤分会副主任委员、中国脑转移瘤综合诊疗协作组副组长。主持国家自然科学基金、广东省自然科学基金、广东省/广州市科技攻关重大项目等十余项科研项目。发表学术成果100余篇。广东省医学科技一等奖1项,发明专利4项,实用新型专利16项。人民日报第六届“国之名医-卓越建树”奖。

通讯作者 陈忠平
中山大学肿瘤防治中心神经外科创科主任,二级教授、主任医师、博士生导师,胶质瘤资深首席专家。中国名医百强榜“脑胶质瘤手术Top 10医生”;王忠诚神经外科医师奖(2006年学术奖);中国抗癌协会神经肿瘤专业委员会(第一、二、五届)主任委员;中华医学会神经外科分会神经肿瘤专业委员会第一届委员;中国医师协会神经外科医师分会神经肿瘤专业委员会第一届委员;广东省/广州抗癌协会神经肿瘤专业委员会第一届主任委员;广东省神经外科学会第七、届八副主任委员;Glioma主编。

第一作者 钟升
中山大学肿瘤防治中心神经外科主治医师、博士后。哈佛大学-吉林大学联合培养临床医学八年制博士,哈佛大学医学院生物医学信息学硕士。在Cell Report Medicine、BMC Medicine、Journal of Neurosurgery等杂志累计发表一作论文30余篇;H-index:17;Google scholar citation:700+。Brain、BMC Cancer、Biomedical Pharmacology等期刊审稿人。主持国家自然科学基金、广东省区域联合基金各一项。
来源:中山大学肿瘤防治中心订阅号