近日,中山大学附属第一医院副院长、肝胆胰外科中心学科带头人匡铭教授团队牵头的一项研究在肝细胞癌(HCC)智能化筛查领域取得重大突破,研究成果发表于国际知名期刊npj Digital Medicine,题为“AI enhanced diagnostic accuracy and workload reduction in hepatocellular carcinoma screening”。
该研究面向全球高发、致死率极高的肝细胞癌难题,首次在临床环境中系统验证了不同人机协作模式在超声早筛中的效能,并提出可推广、可复制的标准化智能筛查流程,为我国乃至全球肿瘤早筛提供了可行的“中国方案”。

相关研究发表于国际知名期刊npj Digital Medicine
HCC是全球癌症死亡的第三大原因,中国新发病例数占全球近一半。超声作为无创、低成本、可重复的筛查方式,在早期发现中不可替代。然而,面对不断扩大的高危人群,医生既要保证高敏感性,又要控制误报和工作负担,长期陷入“效率-准确性”两难困境。如何将AI真正融入临床流程,与医生协作实现“1+1>2”的效果,仍是一道待解的难题。
在教育部工程研究中心的支持下,匡铭教授团队自主研发两大核心AI模型,创新设计并比较四种人机协作策略,将AI从“单点工具”升级为覆盖筛查全流程的“智能合作者”。这一工作涵盖了从模型设计、算法优化到临床流程的全链条探索,并在大规模真实临床数据上验证了AI与医生协作的可行性与优势。
这项回顾性研究纳入8家中心2014-2022年的21,934张肝脏超声图像(11,960例患者),经严格排除(如图像质量差、无明确诊断等)后,最终用于模型训练的图像17,913张(9891例),测试集4021张(2069例)。研究采用UniMatch进行病灶检测,LivNet进行病灶良恶性分类。

数据收集流程
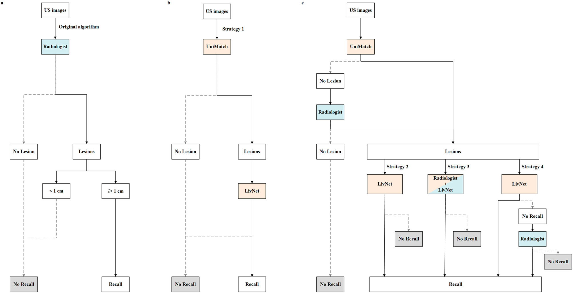
四种人机协作策略(与“原始算法:全由医师读片并按≥1 cm召回”对照):
策略1:纯AI(UniMatch检测+LivNet分类后定召回);
策略2:AI分诊+医师复核“检测阴性”,有病灶者交LivNet分类;
策略3:AI分诊+医师在LivNet辅助下完成分类;
策略4:AI分诊+医师复核“检测阴性”与“分类判为不召回”(确保分类灵敏度)。

不同协作策略示意

不同协作策略敏感性、特异性、精确度

不同协作策略召回率、误判率
大规模临床验证结果显示,“AI分诊+医生复核”模式可在保持高敏感性(0.956)的同时,将特异性提升至0.787,并显著降低医生工作量54.5%。这种模式有效减少了不必要的召回与误报,降低了AI与医生的“过度自信”误判风险,实现了精准与高效的双重飞跃。

肝癌筛查AI模型
左图为结节检测模型,右图为结节良恶性分类模型

左图为结节良恶性分类模型的热力图展示,右图为不同策略的性能比较
本研究基于多中心大规模超声筛查数据,提出了去标记+病灶检测(UniMatch)+病灶分类(LivNet)的完整AI筛查框架,并探索了多种人机协作策略。该研究不仅为HCC早期筛查提供了科学证据和标准化流程,也为其他实体瘤的智能筛查提供了可借鉴的范式。未来,该模式可与CT、MRI等多模态影像融合,构建跨癌种、跨模态的智能早筛体系;并可快速下沉至基层和偏远地区,实现高质量医疗资源的均衡布局,助力“健康中国”战略实施。
来源:中山一院官微