您当前的位置:首页 > 学科资讯 > 详情
STTT丨刘芝华/李义教授团队揭示KIN17在食管鳞癌中的作用
浏览量:409     发布者:肿瘤界     时间:2025-08-20

2025年8月15日,国家癌症中心/中国医学科学院肿瘤医院刘芝华、李义教授团队在Signal Transduction and Targeted Therapy在线发表题为“DNA/RNA-binding protein KIN17 supports esophageal cancer progression via resolving noncanonical STING activation induced by R-loop”的研究论文。该研究阐明了DNA/RNA结合蛋白KIN17在食管鳞癌进展中的关键作用,其通过清除R-loop介导的DNA损伤抑制非经典STING通路激活。

1-1.png


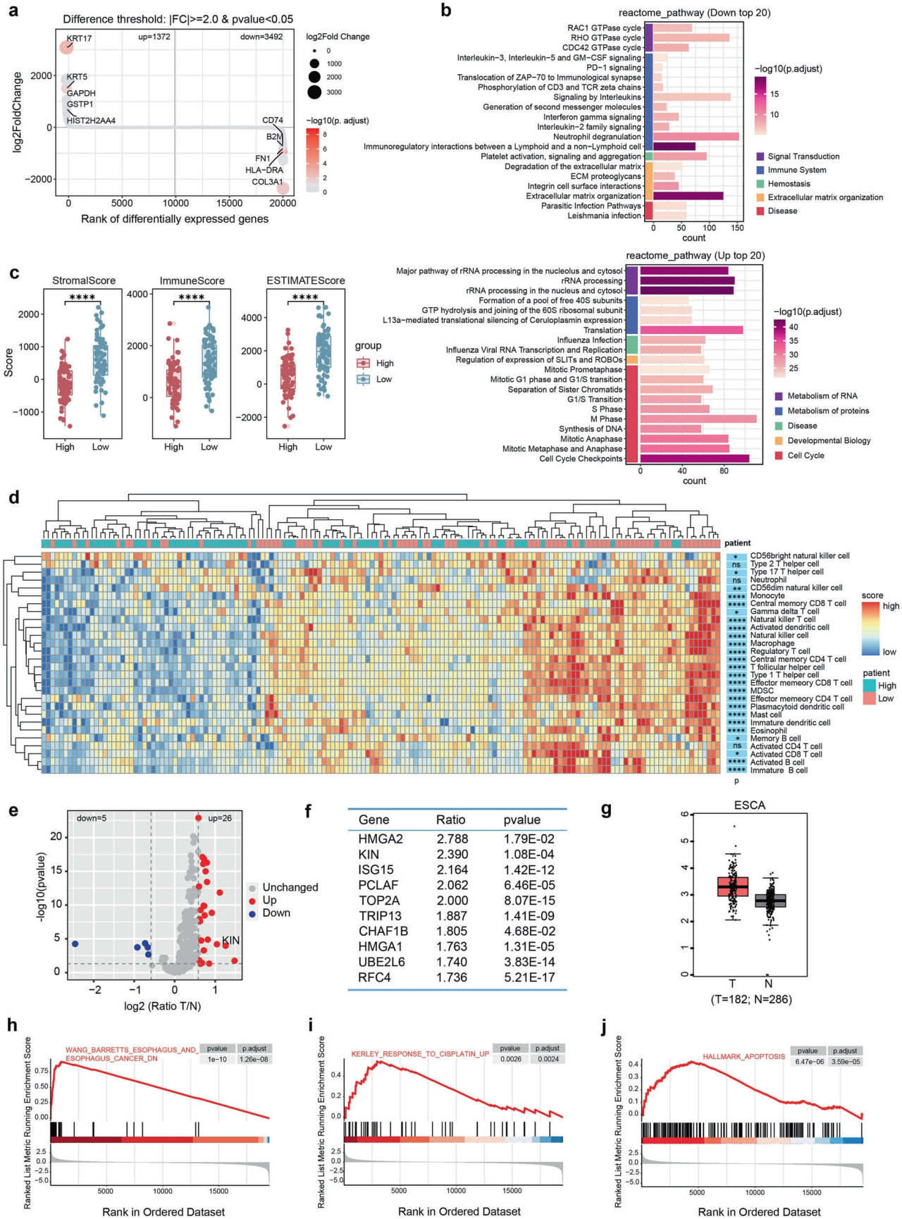
靶向DNA损伤反应(DDR)在诱导免疫激活和改善患者预后方面表现出强大的功效。然而,由于某些癌症中存在复杂的代偿机制,因此,并非所有患者都能从DDR靶向策略中获益。在食管鳞癌(ESCC)中,特定激活的DDR基因在促进肿瘤进展中的作用,及其作为ESCC新治疗靶点的潜力值得进一步研究。


该研究利用HRA003107的转录组数据评估了DDR评分,发现DDR评分与ESCC组织的免疫微环境之间存在相关性。该研究揭示,DDR基因的高表达与肿瘤免疫微环境相关,并促进ESCC的进展。


KIN在食管癌中高表达


研究通过分析ESCC组织和正常组织之间的差异表达蛋白,鉴定出DDR蛋白KIN是一种关键的DNA损伤反应蛋白,在ESCC组织中富集。

ESCC中KIN高表达


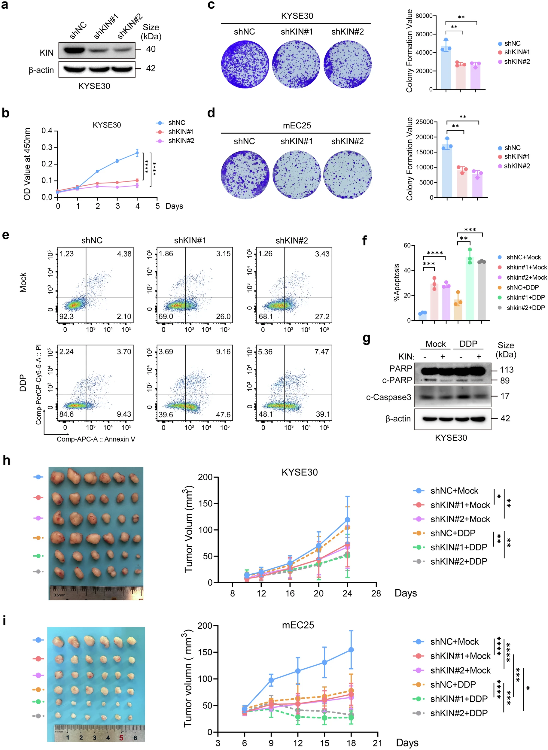
敲低KIN基因抑制食管鳞状细胞癌进展


为了探究KIN的功能,研究建立了KIN敲低的ESCC细胞系,发现KIN的敲低显著抑制了ESCC细胞的增殖,并诱导了细胞凋亡。从机制上讲,KIN通过促进RNA解旋酶(DHX9)募集到R环参与DNA损伤反应。KIN的敲低会导致ESCC细胞中R环异常聚集,并激活STING-NFκB通路,引发细胞凋亡。


此外,KIN缺陷可提高小鼠模型中免疫疗法的疗效。富集的KIN可保护ESCC细胞免受干扰素(IFN)应答诱导的先天免疫激活。

敲低KIN可抑制ESCC的进展


该研究还探讨了KIN参与DNA损伤反应的机制。研究结果强调了STING通路的重要性,该通路在R环诱导的先天免疫激活过程中通过NFκB的磷酸化而被激活。


重要的是,该研究将KIN17确立为逆转ESCC免疫逃逸的潜在新靶点,并为激活的DRR蛋白在癌症进展中的作用提供了新的见解。




来源:肿瘤界