2025年8月6日,中国临床肿瘤学会(CSCO)中西医结合专家委员会成功召开换届会议。会议采用线上方式,CSCO理事长于金明院士、副理事长朱军教授在线参会并致辞,监督换届选举全过程。会议由CSCO理事、办公室刘凌主任主持。
首先,第三届CSCO中西医结合专家委员会主任委员,复旦大学附属肿瘤医院孟志强教授作工作总结报告。他回顾了第三届专委会自2022年12月10成立以来的发展历程,并分享了近年来的工作成果。专委会积极筹办CSCO中西医结合专委会学术年会等大型学术会议,不断推广恶性肿瘤中西医结合诊疗新知识、新理论、新技术和新方法,促进恶性肿瘤中西医结合规范化诊疗发展;专委会多位委员参与CSCO肝癌、胰腺癌、胆管癌、营养支持等指南撰写;组织撰写《恶性胸腔积液中西医结合诊治专家共识》及《中国中西医结合治疗恶性肿瘤年度进展报告》;强调推动青年学者发展和人才培养的重要性,组织成立专委会青年创新小组,举办多次《科研云学院-科研思维系列》培训活动。一系列工作得以顺利开展,得益于CSCO务实、包容的平台和各位委员在过去几年中的辛勤付出,期待未来工作取得新的成绩。
随后,解婧秘书长汇报了换届筹备情况和第四届候选人名单报送学会审核等具体工作。刘凌主任宣读《分支机构管理条例》有关换届条款及学会同意换届的批复。候任主委吉林省肿瘤医院张越教授进行了竞职演讲,介绍了多年来的学会工作与成绩:承办CSCO中西医结合专家委员会2021年学术年会;参加历届CSCO中西医结合专委会学术年会;参与完成《抗肿瘤药物引起骨髓抑制中西医结合诊治专家共识》及《恶性胸腔积液中西医结合诊治专家共识》;作为中西医结合专家参与CSCO《中国临床肿瘤学进展》约稿;多次参加学会线上直播科普/义诊;提出了新一届专委会的工作计划,包括:强化学术引领,搭建高水平交流平台;推动科研协作,促进成果转化;制定与推广标准规范,提升诊疗质量;加强人才培养与继续教育;加强服务社会与科学普及。
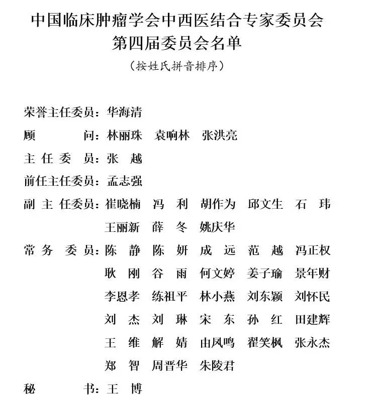
最后,线上专家共同完成线上投票选举。CSCO副理事长朱军教授宣布选举结果:张越教授当选为CSCO中西医结合专家委员会第四届主任委员;薛冬、邱文生、冯利、姚庆华、崔晓楠、王丽新、胡作为及石玮教授当选为副主任委员;由凤鸣等39位教授当选为常务委员;商议由王博教授兼任秘书。同时,聘请华海清教授为荣誉主任委员,林丽珠、袁响林、张洪亮教授当选为顾问。朱军副理事长对当选的新一届专委会成员表示最热烈的祝贺,肯定了第三届专委会的工作成果,并确信在张越主委的领导下,中西医结合专家专委会将取得更多成绩,再创佳绩。



来源:CSCO官微、官网