肿瘤相关发热性中性粒细胞减少预防中国专家共识(2024 年版)
刘波,张宏艳
(中国抗癌协会肿瘤整体评估专业委员会共识小组)

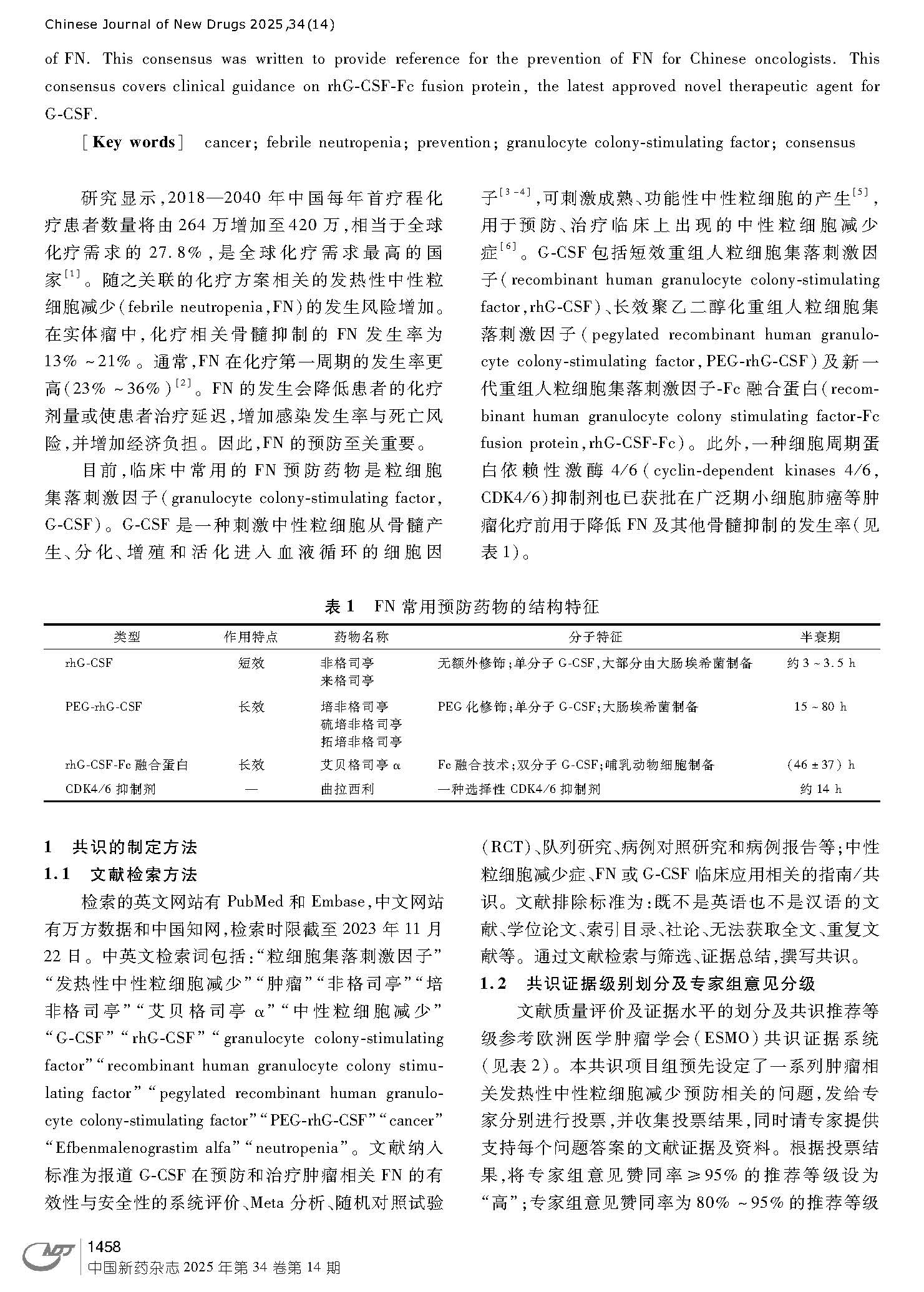
摘要:发热性中性粒细胞减少(febrile neutropenia,FN)是肿瘤治疗过程中常见的血液学毒性,严重影响治疗进程,增加死亡风险及经济负担。粒细胞集落刺激因子(granulocyte colony-stimulating factor,G-CSF)刺激成熟、功能性中性粒细胞的产生,可用于预防FN的发生,包括短效重组人粒细胞集落刺激因子(recombinant human granulocyte colony-stimulating factor,rhG-CSF)、长效聚乙二醇化重组人粒细胞集落刺激因子(pegylated recombinant human granulocyte colony-stimulating factor,PEG-rhG-CSF)及新一代长效重组人粒细胞集落刺激因子-Fc融合蛋白(recombinant human granulocyte colony-stimulating factor-Fc fusion protein,rhG-CSF-Fc)。虽然国内已经发布了肿瘤放化疗相关中性粒细胞减少症诊断及治疗共识,但仍缺乏针对发热性中性粒细胞减少预防的相关共识。为正确评估患者发生FN的风险,进一步指导临床合理用药,中国抗癌协会肿瘤整体评估专业委员会参照既往中性粒细胞减少及FN相关指南共识及临床研究结果,探究FN的预防路径以及G-CSF类等药物预防FN的有效性、安全性及经济价值,形成FN的临床预防专家共识,为国内肿瘤治疗医师提供建议和参考。本共识涵盖了最近获批的G-CSF新型治疗药物—rhG-CSF-Fc融合蛋白的临床指导意见。
关键词:肿瘤;发热性中性粒细胞减少;预防;粒细胞集落刺激因子;共识
引用本文:刘波, 张宏艳. 肿瘤相关发热性中性粒细胞减少预防中国专家共识(2024年版)[J]. 中国新药杂志. 2025, 34(14): 1457-1464
全文浏览








识别二维码查看原文

共识专家组名单
执笔人:
王明磊 山东第一医科大学附属肿瘤医院
彭洁琼 山东第一医科大学附属肿瘤医院
共识专家组组长:
张宏艳 解放军总医院第五医学中心
刘 波 山东第一医科大学附属肿瘤医院
共识专家组成员(按姓氏汉语拼音排序):
白 俊 陕西省人民医院
白静慧 辽宁省肿瘤医院
陈 萍 宁夏医科大学总医院肿瘤医院
陈小兵 河南省肿瘤医院
褚 倩 华中科技大学同济医学院附属同济医院
从明华 中国医学科学院肿瘤医院
房文铮 福建省人民医院
冯水土 复日大学附属肿瘤医院厦门医院
付晓艳 战略支援部队特色医学中心
蒋继宗 华中科技大学同济医学院附属同济医院
金 帅 解放军总医院第五医学中心
李红霞 山西省人民医院
李 敏 中南大学湘雅医院
李 宁 河南省肿瘤医院
李全福 鄂尔多斯市中心医院
李新宇 福建医科大学附属泉州第一医院
林榕波 福建省肿瘤医院
刘 勇 南京医科大学徐州临床学院/徐州市中心医院
刘东颖 天津肿瘤医院
刘理礼 空军军医大学唐都医院
刘海燕 山东第一医科大学附属第二医院
马 骥 山东第一医科大学附属肿瘤医院
闵 婕 空军军医大学唐都医院
倪 磊 北京中医药大学东直门医院
乔贵宾 广东省人民医院
王冰涛 北京市海淀医院
王慧娟 河南省肿瘤医院
王婧雯 空军军医大学西京医院
王筱雯 空军军医大学西京医院
吴文捷 福建省立医院
张 雁 首都医科大学宣武医院
张红梅 空军军医大学西京医院
赵 珅 福建省肿瘤医院
赵 翌 大连医科大学附属第一医院
周文丽 海军军医大学长征医院
来源:《中国新药杂志》