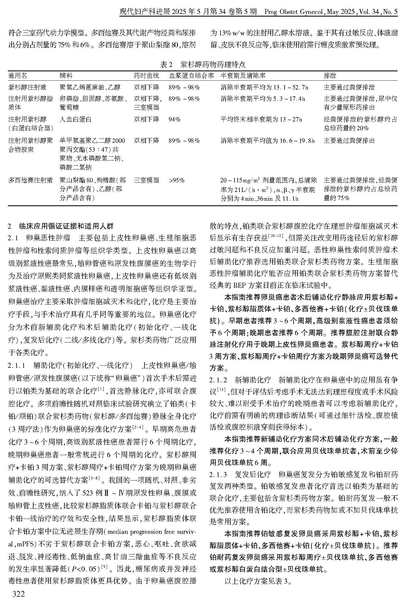
化疗是妇科恶性肿瘤的主要辅助治疗措施,其中以铂类为基础的联合化疗,特别是联合紫杉类药物,是妇科恶性肿瘤最常用的化疗方案。为使临床医师合理应用紫杉类药物,在实现最大疗效的同时,减轻毒副反应,中华医学会妇科肿瘤学分会于2019年制订了《妇科恶性肿瘤紫杉类药物临床应用专家共识》。该共识对妇科肿瘤紫杉类药物化疗发挥了重要指导作用。随着国内外临床研究数据的更新和临床实践经验的积累,中华医学会妇科肿瘤学分会近期组织专家组对该共识进行修订,形成《妇科恶性肿瘤紫杉类药物临床应用指南(2025版)》。
该指南从紫杉类药物分类和药理特点、临床应用循证证据和适用人群、不良反应及其管理三个方面,对紫杉类药物在妇科恶性肿瘤治疗中的应用进行了系统、全面且深入的阐述,为临床医生提供了更为详尽、精准的指导。相信在本指南的指引下,广大临床医师能够更加科学、合理地应用紫杉类药物,为妇科恶性肿瘤患者带来更多的生存希望与更好的生活质量。
妇科恶性肿瘤紫杉类药物临床应用指南(2025版)
中华医学会妇科肿瘤学分会

引用本文:孔北华,李小平,姜洁,等. 妇科恶性肿瘤紫杉类药物临床应用指南(2025版)[J]. 现代妇产科进展, 2025, 34(05):321-330.
全文浏览










识别二维码下载原文

共识专家组名单
共识执笔人:
孔北华 李小平 姜 洁 殷爱军
宋 坤 尹如铁 鹿 欣 李秀琴
张国楠 周 琦 刘继红 汪 辉
王建六 梁志清 向 阳 马 丁
共识专家组成员(按姓氏笔画排序):
马 丁 华中科技大学同济医学院附属同济医院
王丹波 辽宁省肿瘤医院
王世宣 华中科技大学同济医学院附属同济医院
王建六 北京大学人民医院
王新宇 浙江大学医学院附属第一医院
王 薇 上海市第一妇婴保健院
尹如铁 四川大学华西第二医院
孔北华 山东大学齐鲁医院
曲芃芃 天津市中心妇产科医院
向 阳 中国医学科学院北京协和医院
刘开江 上海交通大学医学院附属仁济医院
刘继红 中山大学肿瘤防治中心
李小平 北京大学人民医院
李秀琴 中国医科大学附属盛京医院
杨兴升 山东大学齐鲁医院
杨佳欣 中国医学科学院北京协和医院
汪 辉 浙江大学医学院附属妇产科医院
宋 坤 山东大学齐鲁医院
张国楠 四川省肿瘤医院
陈 刚 华中科技大学同济医学院附属同济医院
周 琦 重庆大学附属肿瘤医院
郑 虹 北京大学肿瘤医院
孟元光 中国人民解放军总医院
赵 霞 四川大学华西第二医院
哈春芳 宁夏医科大学总医院
姜 洁 山东大学齐鲁医院
徐丛剑 复旦大学附属妇产科医院
殷爱军 山东大学齐鲁医院
郭瑞霞 郑州大学第一附属医院
崔 恒 北京大学人民医院
康 山 河北医科大学第四医院
鹿 欣 复旦大学附属妇产科医院
梁志清 陆军军医大学第一附属医院
程文俊 江苏省人民医院
臧荣余 复旦大学附属中山医院
来源:肿瘤界