2025年5月26日,中国医科大学附属第一医院徐莹莹教授、陆军军医大学第二附属医院朱波教授联合通讯在Signal Transduction and Targeted Therapy在线发表了题为“Efficacy, safety and exploratory analysis of neoadjuvant tislelizumab (a PD-1 inhibitor) plus nab-paclitaxel followed by epirubicin/cyclophosphamide for triple-negative breast cancer: a phase 2 TREND trial”的研究论文。研究评估了PD-1抑制剂替雷利珠单抗联合白蛋白结合型紫杉醇序贯表柔比星/环磷酰胺(NabP-EC方案)新辅助治疗三阴性乳腺癌(TNBC)的疗效和安全性。

研究背景
三阴性乳腺癌(TNBC)以雌激素受体、孕激素受体和人表皮生长因子受体 2 (HER2)表达阴性为特征,侵袭性强,对传统内分泌治疗和抗HER2靶向治疗效果不佳。近年来,免疫检查点抑制剂等免疫治疗药物联合化疗已用于三阴性乳腺癌的术前治疗。尽管蒽环类联合紫杉类方案已成为当前三阴性乳腺癌新辅助化疗的首选方案,但含铂类化疗仍是新辅助免疫治疗的主力方案。因此,免疫治疗的最佳化疗联合方案依然存在争议。
多项研究报道,替雷利珠单抗联合化疗一线治疗食管鳞状细胞癌和鼻咽癌可提高生存率,但其在三阴性乳腺癌新辅助治疗中的有效性和安全性尚不明确。
研究设计
该项前瞻性、单臂、2期TREND研究纳入了53例肿瘤最大直径≥2cm或淋巴结阳性的未远处转移TNBC患者,评估了替雷利珠单抗联合无铂、低剂量新辅助化疗方案治疗早期TNBC的疗效和安全性,并探索可预测疗效的分子标志物,试图确定可能从免疫治疗中获益的特定人群,为 TNBC新辅助免疫治疗和化疗提供有力证据。
研究主要终点为病理完全缓解率(pCR),次要终点为安全性评估和客观缓解率(ORR)。研究对治疗前、后的肿瘤样本进行批量RNA测序、单细胞RNA测序、T细胞受体测序、全外显子测序及质谱流式细胞术分析。

研究结果
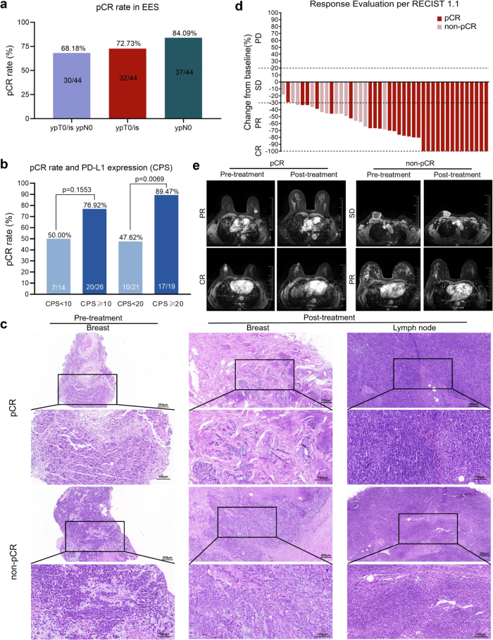
53例入组患者中,44例完成了联合新辅助治疗,其中30例患者(68.18%)达到了pCR。14例患者(31.82%)实现了完全缓解,ORR为93.18%。

治疗相关不良事件(TRAE)发生率为90.57%,3-4级TRAE发生率为11.32%,4例患者因TRAE中断新辅助治疗(7.55%)。最常见的TRAE为脱发、恶心和肝损伤,其中6例为3级或以上不良事件。
pCR组中,免疫应答相关通路(如TNF信号通路、T细胞受体信号通路)显著激活。研究还基于此构建了治疗前模型,以预测患者的免疫治疗反应。新辅助免疫治疗后,pCR组的CDKN1A阳性CD8T淋巴细胞富集。新辅助免疫治疗早期免疫相关通路的动态变化可能与治疗效果相关。
研究结论
TREND研究结果表明,对于早期TNBC患者,替雷利珠单抗联合白蛋白结合型紫杉醇及蒽环类为基础的新辅助治疗方案显示出良好的临床效果(pCR:68.18%,ORR:93.18%),且耐受性良好,治疗相关不良事件发生率低。这些发现为替雷利珠单抗联合化疗作为TNBC的有效治疗方案提供了证据支持。
参考文献:Zhang Q, Wang M, Li Y, Zhang H, Wang Y, Chen X, Yao L, Cui M, Dong H, Li X, Liu J, Zhu B, Xu Y. Efficacy, safety and exploratory analysis of neoadjuvant tislelizumab (a PD-1 inhibitor) plus nab-paclitaxel followed by epirubicin/cyclophosphamide for triple-negative breast cancer: a phase 2 TREND trial. Signal Transduct Target Ther. 2025 May 26;10(1):169. doi: 10.1038/s41392-025-02254-3. PMID: 40414961.
来源:肿瘤界