2025年4月11日,国际肺癌诊疗领域迎来新的突破——以中国工程院院士、北京大学人民医院胸外科王俊院士团队力量为核心,第七届中国抗癌协会(CACA)肺癌专委会主导,联合欧美40余位权威学者共同制定的《Multidisciplinary expert consensus on diagnosis and treatment of multiple lung cancers》在顶级医学期刊Med(IF 12.8)正式发布。这一共识的发布标志着我国在多原发肺癌诊疗领域实现了从国际跟随到全面引领的跨越性突破。作为2016年国际肺癌新分类标准发布后的首个覆盖全诊疗流程的国际共识,该成果凝聚了王俊院士领衔的国内顶尖团队与国际顶级专家团队的智慧结晶。研究团队整合影像组学、分子分型等前沿技术,构建了从术前三维重建评估、术中微创术式选择到术后个体化治疗的全维度诊疗体系,并创新提出25项临床推荐(表1),为全球胸外科提供了精准且具操作性的诊疗框架,开启了多原发肺癌诊疗的新纪元。



表1多原发肺癌专家建议
1 多原发肺癌诊疗的现状与挑战
随着肺癌筛查技术的不断进步和早期诊断率的显著提高,多原发肺癌的检出率逐年攀升,数据显示,针对可手术肺癌患者的多原发肺癌发生比例高达4.86-12.00%,已成为临床实践中不可忽视的重要问题。多原发肺癌和肺内转移瘤,这两种类型的肺癌在治疗策略上均存在显著差异,但在影像学和临床上可能表现出相似的特征,仅凭传统的诊断方法往往难以准确判断,给临床医生的诊断和治疗带来了巨大挑战。与此同时,国内外目前对于多原发肺癌的治疗尚未形成统一的国际共识,手术与非手术治疗方案均存在诸多争议。尽管一些国际权威机构发布了相关指南,但这些指南往往侧重于某一方面的治疗,缺乏全面涵盖整个临床诊疗流程的综合性指导文件。同时,现有指南未能及时整合最新的循证医学证据,导致多原发肺癌的诊疗体系在标准化、实用性和前沿性等方面存在明显不足。为了应对这些挑战,中国抗癌协会肺癌专业委员会联合国际多学科专家团队,共同制定了本共识,旨在提供一套系统、全面的诊疗方案,以指导临床医生更加精准、高效地处理多原发肺癌患者。
2 多原发肺癌诊疗共识制定流程
本共识的制定流程严格遵循了循证医学的原则和方法,确保了科学性和实用性(图1)。工作委员会对2000年至2024年间发表的高质量文献进行了系统综述和荟萃分析,全面收集和整理研究成果,为后续制定提供理论基础。来自国内外多学科领域的专家参与讨论,结合专业知识和临床经验,对文献进行深入分析并提出建议,经过多轮讨论和投票形成初步诊疗建议。最终,工作委员会对初步建议进行整理归纳,形成涵盖诊断、治疗、随访和监测等多方面的系统诊疗方案,体现了多学科协作的核心理念。为确保科学性和实用性,国际知名肺癌专家对方案进行了评审和修改,经过多次完善,最终形成共识的最终版本。整个流程通过广泛交流和合作,吸收了国际先进经验,使共识具有权威性和指导意义。

图1多原发肺癌诊疗共识制定流程
3 多原发肺癌的诊断评估、治疗流程
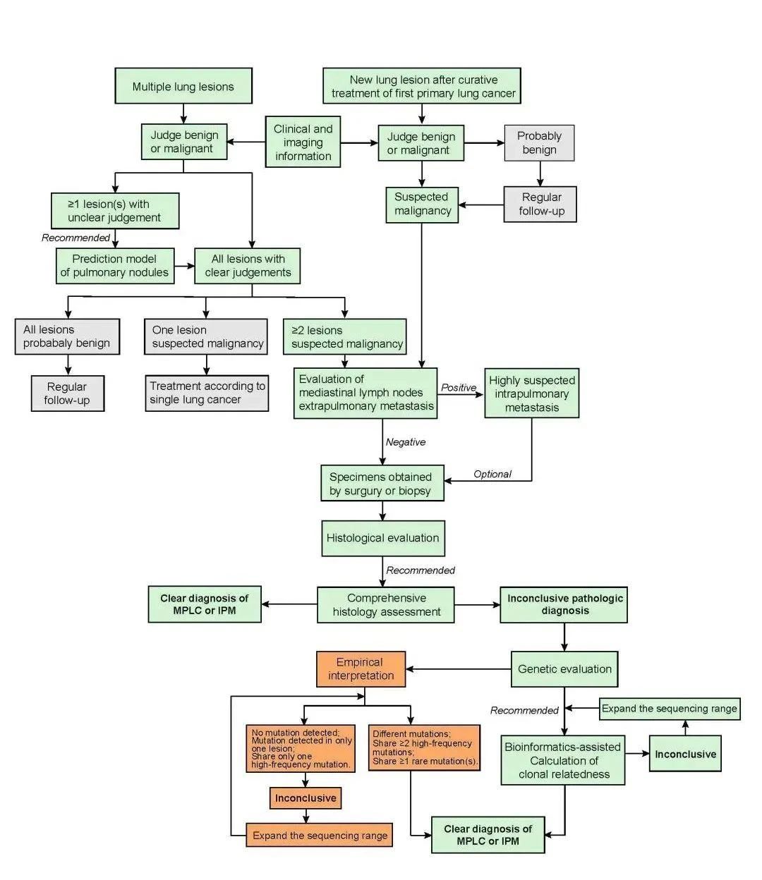
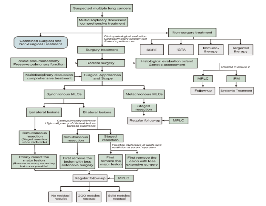
多原发肺癌的诊断评估是一个复杂而系统的过程,涉及多个学科和多种技术手段,而诊断和治疗流程的紧密衔接是多原发肺癌诊疗成功的关键。精准的诊断为治疗提供了科学依据,而个性化的治疗策略则确保了诊断结果的有效转化。本共识建立了一个标准化、系统化的多原发肺癌诊断评估流程,旨在为临床医生提供全面、精准、高效的诊疗指导(图2和图3)。大致流程如下:
初步评估:通过详细的病史采集和体格检查,结合高分辨率CT、PET-CT等影像技术,初步判断肺部病变的性质和范围。
精确诊断:在初步评估的基础上,进行病理学检查和分子生物学检测。通过活检或手术获取组织样本,明确病变的良恶性及组织学类型,并分析肿瘤的基因突变、拷贝数变异等分子特征。
综合评估:组织多学科团队(MDT)会诊,包括胸外科、呼吸科、肿瘤科、病理科等专家。综合分析患者的临床、影像、病理及分子生物学信息,制定个体化诊疗方案。
治疗决策:根据综合评估结果,制定具体的治疗决策。手术是MPLC治疗的核心策略,对于可手术的患者,选择合适的手术方式,如肺叶切除术、肺段切除术等个体化临床决策,同时最大限度地减少手术对肺功能的影响。对于无法手术或拒绝手术的患者,依据治疗特点,可采用立体定向放射治疗(SBRT)、影像引导热消融(IGTA)、化疗、靶向治疗和免疫治疗等。
随访与监测:共识提供了全面的预后风险评估工具,汇总了多原发肺癌患者的多种预后因素及相关文献。该工具不仅有助于客观评估预后因素的现有证据支持程度,还为未来研究方向提供了重要指引。随访管理是治疗流程的重要组成部分,推荐根据患者的治疗反应和肿瘤特征制定个性化的随访计划,以及时发现复发或转移病灶。

图2 多原发肺癌的诊断评估流程

图3 多原发肺癌的治疗流程
4 总结与展望
本共识在总结国内外多原发肺癌诊疗经验和最新研究成果的基础上,提出了针对多原发肺癌的全面、系统的诊疗方案。该方案涵盖了流行病学、预处理评估、确诊、手术及非手术治疗等多个关键领域,具有较高的实用价值和指导意义。未来随着科技的进步和研究的深入,相信会有更多创新性的诊疗技术和方法应用于多原发肺癌的治疗中,为患者带来更好的治疗效果和生活质量。
来源:北京大学人民医院胸外科
原标题:北大人民胸外科主导,全球力量支持—多原发肺癌诊疗开启新格局