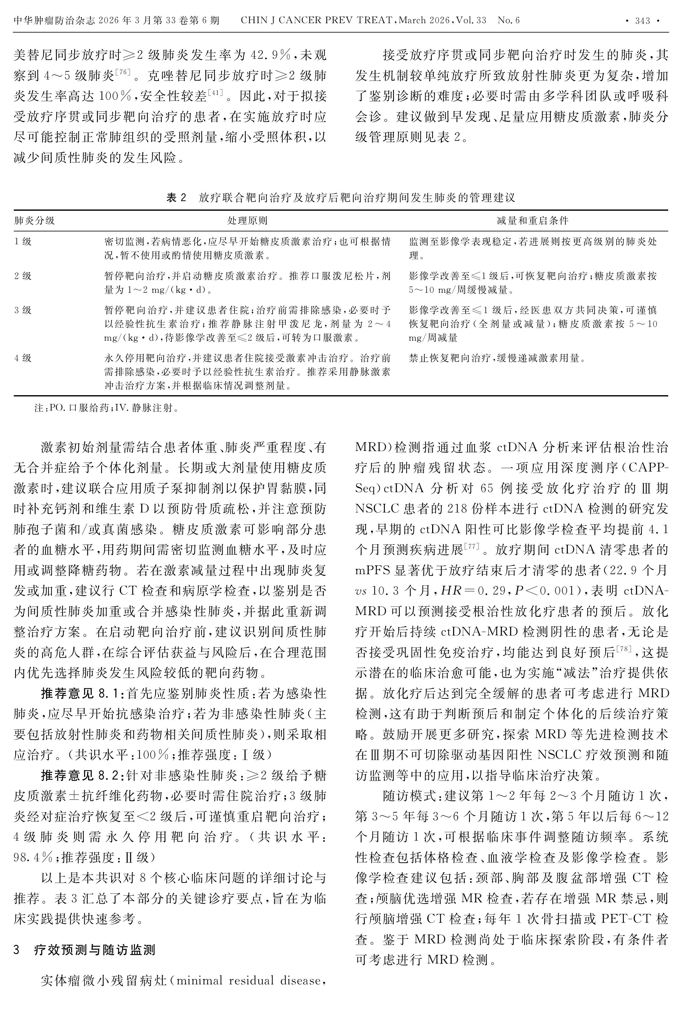
您当前的位置:首页 > 指南共识 > 详情
III期不可切除驱动基因阳性非小细胞肺癌诊疗专家共识
浏览量:15     发布者:肿瘤界     时间:2026-04-08

聚焦期不可切除驱动基因阳性NSCLC中国专家共识发布


Ⅲ期不可切除驱动基因阳性非小细胞肺癌(NSCLC)具有显著的临床异质性,目前尚未能完全实现基于基因分型的精准治疗。LAURA研究和POLESTAR研究为携带表皮生长因子受体敏感突变的NSCLC患者建立了根治性放化疗后行靶向巩固的标准治疗模式,但对于其他驱动基因阳性(如间变性淋巴瘤激酶融合、ROS原癌基因1重排)的患者,其治疗仍缺乏高级别循证医学证据支持。


为提升Ⅲ期不可切除驱动基因阳性NSCLC患者的规范化诊疗水平,中国临床肿瘤学会(CSCO)放射治疗专家委员会组织专家成立工作组,系统梳理临床实践中的常见问题,以问题为导向深度分析国内外相关指南和循证医学证据。通过多轮深入讨论与专家投票,最终共同制定本共识,就Ⅲ期不可切除驱动基因阳性NSCLC的常见问题形成推荐意见,旨在为临床实践提供重要参考。


全文下载

Ⅲ期不可切除驱动基因阳性非小细胞肺癌诊疗专家共识.pdf



全文阅读




END



来源:中华肿瘤防治杂志