指南引用与下载
引用本文:
中国抗癌协会肝癌专业委员会. 中国肿瘤整合诊治指南(CACA)-肝癌部分[J]. 肿瘤综合治疗电子杂志, 2022, 8(3): 31-63.
全文获取链接:
http://www.jmcm2018.com/CN/Y2022/V8/I3/31
中国肿瘤整合诊治指南(CACA)-肝癌部分
中国抗癌协会肝癌专业委员会
通信作者:
陈敏山
E-mail :chenmsh@sysucc.org.cn
据世界卫生组织估算,2020年全球肝癌新发病例约905 677例,中国约占45.3%。在我国肝癌列第5位常见恶性肿瘤及第2位肿瘤致死病因。肝癌,亦指“原发性肝癌”主要包括肝细胞癌和肝胆管细胞等多个不同病理类型。目前,国内外的规范指南均是针对“肝细胞癌”,同样本指南中的肝癌亦是指“肝细胞癌”。我国肝癌患者多以乙肝病毒感染/肝硬化为背景,就诊时大多数为中晚期(70%),表现为肝内肿瘤负荷大,合并门脉癌栓概率大,肝功能较差等,就诊时就失去根治性治疗手术切除机会,与欧美等发达国家肝癌人群具有较大差异。现有的美国癌症联合委员会(AJCC)/国际抗癌联盟(UICC)、美国国家综合癌症网络(NCCN)、欧洲肿瘤内科学会(ESMO)/巴塞罗那临床肝癌(BCLC)、日本肝癌诊疗等分期和指南在临床实践中无法兼顾我国肝癌的疾病背景,诊疗资源的地区差异,肿瘤治疗的社会价值等方面,且难以实现个体化决策。由中国抗癌协会理事长樊代明院士倡导,中国抗癌协会组织全国肿瘤医学领域专家,共同参与编写《中国肿瘤整合诊治指南(CACA)》的背景下,经中国抗癌协会肝癌专业委员会组织业内专家,以国家卫生健康委员会《原发性肝癌诊疗指南(2022年版)》为蓝本,按照“防-筛-诊-治-康”的结构完成了本指南的编写,内容涉及肝癌的流行病学、筛查、影像学检查、病理学评估,以及外科治疗、介入治疗、系统性药物治疗、放疗和中医药治疗等多学科整合治疗手段,兼顾全程康复管理。全文贯彻“整合医学理念”,以“立足中国国情,体现中国特色”为指导思想,注意收纳中国的临床研究成果和经验,制订出适合中国人群,密切结合中国的具体国情和临床实践,符合中国肝癌特色的临床诊疗指南,将为进一步提高我国肝癌诊疗水平发挥重要作用。
1
流行病学概述
肝癌的发生有明显的地区性分布,以东亚、东南亚、非洲南部及西部的发病率较高,南欧的意大利、希腊、西班牙和东欧南部为中发区,欧美、大洋洲等的发病率则较低。
我国是肝癌的高发区,发病率高达18.2/10万人(男性27.6/10万人,女性9.0/10万人),仅次于肺癌、胃癌、乳腺癌,居第4位;死亡率约为17.2/10万人,占全部恶性肿瘤死亡的13%,仅次于肺癌居第2位。我国肝癌总的分布特点是沿海高于内陆;东南沿海江河海口或岛屿又高于沿海其他地区。农村肝癌死亡率略高于城市。高发地区气候具有温暖、潮湿、多雨等特点。东南沿海地区,如江苏、上海、福建、广东、广西等省市为我国肝癌的高发区。
肝癌的年龄分布:一般来说,肝癌发病率随年龄增长而上升。高龄组发病率则趋向于稳定。中国启东和泰国孔敬肝癌年龄校正发病率相似,但肝癌发病率的年龄曲线却不同。中国启东<50岁人群肝癌发病率高于泰国孔敬,而在≥50岁组中,前者低于后者。提示两地区肝癌的危险因素可能不同。我国根据肝癌年龄别死亡率数学模型的分析发现,肝癌年龄别死亡率高峰较其他癌种出现早,愈是高发区,高峰愈左移至小年龄。将模型拟合的曲线向前推移20年,可以看出肝癌的暴露自小年龄开始。因此肝癌预防的重点应从婴幼儿到青少年。
肝癌的性别分布:男性较女性具有更强的易感性。从群体分布来看,在高危人群中男女性别比平均为3.7∶1,而在低危人群中男女性别比约为2.4∶1,在肝癌伴肝硬化少的发达国家和地区,男女性别分布几乎相等。从地域分布来看,在肝癌高发区男女性别比为(3~4)∶1,低发区为(1~2)∶1。提示女性肝癌发病率低除了暴露水平不同外,似乎还存在如内分泌等其他因素的影响。
流行趋势:包括美国在内的一些发达国家和地区,原发性肝癌的发病率均在逐年上升,并且增加的趋势可能还会延续几十年。日本大阪肝癌发病率1968—1987年迅速增加,男性和女性分别增长41.5/10万和9.7/10万。瑞士男女性发病率也呈持续上升趋势,中国香港特别行政区、法国的Bas RhinB也有同样的趋势。这种上升可能是由于诊断水平的提高或对危险因素的暴露增加所致。但在一些发展中国家的某些地区,原发性肝癌的年龄标化发病率已有所下降。1972—1999年,我国上海肝癌发病人数虽然明显增加,但年龄标化发病率是下降的,男性与女性分别下降了26%和28%。1978—2002年江苏启东肝癌的总体发病率呈现上下波动的趋势,而15~34岁年龄组人群的发病率则表现为明显的逐渐下降趋势。新加坡则明显下降,男性由34.2/10万降至26.8/10万,女性也由8.0/10万降至7.0/10万,这种下降可能是人群对危险因素的暴露减少所致。
2
防——肝癌的病因与预防
2.1 肝癌的病因
目前认为肝癌的发生是一个多阶段、多因素协同作用,经过启动、促癌和演进等多步骤过程,以及多个癌基因和相关基因参与、多个基因发生突变的结果。根据现有资料,肝炎病毒、黄曲霉毒素和饮用水污染是肝癌发生的三大相关因素。
2.1.1 肝炎病毒、肝硬化 肝炎病毒,尤其是乙型肝炎病毒(HBV)和丙型肝炎病毒(HCV)与肝癌的关系为人们关注,大量的临床和实验室研究发现HBV和HCV与肝癌的关系甚为密切。
HBV与肝癌流行的全球地理分布接近,HBV高发流行区同样是肝癌的高发区,如非洲、东南亚、日本和我国是HBV的中、高发感染区,其肝癌发病率可达25~100/10万,但在欧美为低HBV感染国家,其男性肝癌标化发病率仅3/10万。我国经对全国28万自然人群的肝炎、肝癌普查分析表明,乙型肝炎表面抗原(HBsAg)标化流行率与肝癌死亡率呈正相关,而与胃癌、食管癌无关。肝癌患者血清HBV标志阳性率明显高于正常人群,其HBsAg阳性率达90%以上。前瞻性研究发现,HBV携带者的肝癌发病率明显高于正常人群,Muir估计HBsAg携带者患肝癌的危险性至少比正常人群大100倍,但与其他恶性肿瘤无关。肝癌家系中HBV感染呈聚集现象,经检测各种人群的HBsAg阳性率,结果发现肝癌患者HBsAg阳性率显著高于其家庭成员,而肝癌家庭成员又显著高于一般人群。肝癌及其癌周肝组织HBV标志显著增加,肝癌标本中HBsAg地衣红染色阳性率达70.4%~90.0%,显著高于对照组(4.7%)。肝癌细胞中存在着HBV DNA的整合,且HBV DNA的整合可激活一些癌基因,并使某些抑癌基因发生突变。
分子生物学的研究提示HBV导致肝癌的可能解释是:①通过HBV-DNA的插入激活细胞基因,即所谓顺式作用,现已发现HBV-DNA含增强子和启动子,它们可激活癌基因,出现不正常的表达,使细胞转化;②HBV通过病毒产物如HBxAg激活细胞基因,即所谓反式作用;③持续HBV感染所引起炎症、坏死、再生,其本身可能使某些原癌基因激活,改变肝细胞遗传稳定性,使细胞突变率增加、抑癌基因失活和对化学致癌物易感性增高,一旦暴露于较强的致癌物中,可进一步激活癌基因而致癌。
资料表明,发达国家肝癌患者血清中抗-HCV流行率多数超过50%,提示发达国家肝癌的主要病因为HCV。而发展中国家的抗-HCV阳性率仅在4.0%~38.5%,HCV不是发展中国家肝癌的主要病因。我国肝癌患者中HCV流行率为7.5%~42.9%。尽管存在着明显的地区差异,但在中国HCV感染不是肝癌的主要病因。
肝炎病毒通过引起急/慢性肝炎、肝硬化,并在此基础上,受其他促癌因素的协同作用下,最后导致肝癌的发生。临床上常见到肝癌患者经历急性肝炎→慢性肝炎→肝硬化→肝癌的发病过程。肝细胞癌(HCC)合并肝硬化的发生率较高,为80%~90%以上,胆管细胞癌很少或不合并肝硬化(占0~33.3%),肝硬化患者发生肝癌的风险比无肝硬化者高。
2.1.2 黄曲霉毒素 自20世纪60年代发现黄曲霉毒素以来,已一再证实黄曲霉毒素可诱发动物的肝癌,其中黄曲霉毒素B1(AFB1)被认为是最强的动物致癌剂之一,诱发肝癌最小剂量每天仅需10 μg。我国流行病学的材料提示肝癌高发于湿温地带,尤其是食用玉米、花生多的地区,这些都间接支持黄曲霉毒素是肝癌的病因之一,同时不少动物研究资料提示黄曲霉毒素与HBV有协同作用。但黄曲霉毒素是否直接导致人体发生肝癌,尚有待探讨。广东省肝癌防治中心于1981—1983年在肝癌高发区顺德乐从镇的调查结果表明该地区肝癌发病与AFB1污染无明显关系。
2.1.3 饮用水污染 流行病学调查发现饮用宅沟水、溏水者其肝癌的死亡率明显高于饮用井水者,但经改饮深井水后居民肝癌发病率有下降趋势。水中的致癌物质可能为某些有机物,如六氯苯、苯并芘、多氯联苯以及一些藻类如蓝绿藻等。
2.1.4 饮酒因素 酗酒在非病毒感染的肝癌患者中起着重要的作用。研究发现,每天饮酒折合成酒精大于80 g且持续时间超过10年者,肝癌发生的危险性增加5倍。
2.1.5 遗传因素 流行病学的调查发现肝癌患者较多出现家族肿瘤病史,并常见一个家庭中发生几例肝癌患者的聚集现象,这可能是遗传易感性加上共同生活的环境,从而导致肝癌发病的家族聚集性。
2.1.6 其他因素 其他如营养不良、农药、性激素、肝吸虫、微量元素的缺乏、吸烟等都可能与肝癌的发病有关。
2.1.7 各因素间相互协同作用 现有的研究表明,在肝癌的发生及发展过程中,各危险因素之间除单独作用之外,还存在着协同作用,从而显著地增加肝癌的发病风险。一些应用病例对照和危险度分析方法的研究表明,HCV和HBV均是肝癌的独立危险因素,HCV的作用似更强,HCV和HBV可能具有协同致癌效应。慢性HBV和HCV携带者暴露于其他危险因素(包括进食黄曲霉毒素污染的粮食、患酒精性肝硬化和糖尿病),具有协同致癌作用,其发病危险显著升高。HBV和黄曲霉毒素在致肝癌方面具有明显的协同作用;动物实验也显示相似的结果,HBV和黄曲霉毒素的存在与转化DNA表达有关,HBV是始动因子,而黄曲霉毒素是促进因子,但二者的直接协同作用报道较少。HBV和/或HCV感染和饮酒或糖尿病,或HCV感染和脂肪肝等多病因同时存在,可增加肝癌发病的相对危险度;丙型病毒性肝癌患者中饮酒者发生肝癌的风险是非饮酒者的2倍,且病情比非饮酒者进展更快,发病年龄更趋年轻化。有研究进一步表明,吸烟、饮酒与肝癌的发病危险有明显的剂量反应关系:HBsAg阳性并且酗酒和吸烟者的HCC危险度显著高于吸烟和酗酒但HBsAg阴性者。慢性肝炎病毒感染可能导致机体对外源化学毒物的解毒能力下降,如代谢酶的改变、DNA修复的抑制等,从而增加了机体对外源化学毒物的易感性。
2.2 肝癌的预防
目前肝癌的预防较前已经有了长足的进步,无论是在一级预防、二级预防、三级预防,还是四级预防等方面都具有更多更加实质有效的内容。
2.2.1 一级预防 原发性肝癌的一级预防是指使人们避免和尽量少接触已知的致癌物或危险因素,从而预防肝癌发生所采取的一系列措施。具有中国特色的在肝癌高发区实施“管水、管粮、防肝炎”七字方针以及稍加补充的“防治肝炎、管粮防霉、适量补硒、改良饮水”的一级预防措施已初见成效。
2.2.1.1 控制肝炎病毒
(1)预防HBV感染:非洲的冈比亚,以及中国启东分别建立了新生儿免疫预防队列,是全球最早用乙型病毒性肝炎(以下简称“乙肝”)疫苗免疫接种来预防肝癌的、有对照的随机干预试验。1973—2002年中国启东的数据表明,经过多年的乙肝疫苗接种,虽然肝癌整体发病率缓慢上升,但35岁以下人群的肝癌发病率呈现逐年下降趋势。根据中国台湾地区研究人员的报道,在普遍接种乙肝疫苗以后,6~14岁儿童HCC的年均发病率从1981—1986年的0.7/10万显著地下降到1990—1994年的0.36/10万。
韩国在35 934名30岁以上的成人中进行的研究发现,与未接种者相比,接种者在随访3年10个月后发生原发性肝癌的RR为0.58(95%CI:0.31~1.09),说明接种乙肝疫苗对成年人也可以降低患肝癌的危险。对于母亲为HBV阳性的婴儿,通过注射抗-HBV丙种球蛋白和乙肝疫苗可以避免HBV的垂直传播。20世纪70年代中期,日本就开始了这种干预措施。在干预措施的影响下,日本献血者的HBV阳性率从20世纪70年代的2.3%降为20世纪90年代末的0.9%。
(2)预防HCV感染:我国的丙型肝炎传播途径以输血为主,其次为手术或注射造成的医源性感染或性传播。垂直传播率较低,不超过6%。自1998年我国开始实施无偿献血后,输血后丙型肝炎的发病率大幅度下降。急性乙型肝炎经过合理正规治疗转成慢性的比例较小,而丙型肝炎转成慢性的比例仍较大。在中国献血人群中,丙型肝炎的发病率高达15%~49%。由于HCV的基因变异性较大,体内产生的中和抗体难以应付不断出现的大量新病毒准种。目前,尚无疫苗可预防丙型肝炎,因此丙型肝炎的预防重点在于保护易感人群、切断传播途径、早期诊断和治疗已感染HCV的患者(即传染源)。具体措施有:①取缔职业献血员,医务人员慎用血制品;②推广一次性使用的注射器,医疗器械如内窥镜、手术器械、牙科钻、针灸针等要严格消毒;③男性使用避孕工具对防止HCV的性传播有很好的作用;④如育龄女性为丙型肝炎患者,最好先进行抗HCV的治疗,待疾病痊愈或控制良好时再妊娠,有助于减少母婴的垂直传播。
(3)抗病毒治疗:肝炎病毒感染者可分为无症状携带者和肝炎患者。目前,还没有资料证实清除无症状携带者体内肝炎病毒对发生肝癌的风险产生的效果。而多项研究表明,采用干扰素清除丙型肝炎患者体内HCV可显著降低肝癌风险。2002年,日本启动了国家防治肝炎和肝细胞癌项目,计划对40~70岁的公民每5年进行一次HCV和HBsAg血样检测,发现HCV感染者进一步接受肝病专家的检查,对慢性丙型肝炎患者建议接受干扰素治疗。这个项目有望成为HCV流行国家防治肝癌的模型。然而,美国预防医学特别委员会并不提倡对感染风险并不高的一般人群中的无症状成人进行HCV感染的常规筛查。
2.2.1.2 降低AFB1暴露水平 由于AFB1主要污染玉米和花生等作物,因此防止粮食霉变、减少污染食物及其制品(例如花生酱)的摄入量以及改变饮食习惯都能够有效地降低AFB1暴露水平,另外改善饮水条件也有助于减少接触AFB1的机会。启东的研究数据表明,服用吡噻硫酮可使受试者尿中黄曲霉毒素M1(AFM1)排泄量降低51%(P=0.030),服用叶绿酸4个月后,尿中黄曲霉毒素-N7-尿嘌呤水平下降55%(P=0.036)。说明在被黄曲霉毒素污染严重的地区,使用药物降低人体对AFB1的暴露水平是可能的。
2.2.1.3 其他预防措施 有些药物具有抑制或逆转肝癌发生的作用。如维甲酸类、奥替普拉、环氧合酶-2(COX-2)抑制剂、茶多酚和香豆素等,可用于对慢性肝病患者或肝癌高危人群进行肝癌的预防。生活中的一些饮食因素也许有预防肝癌的作用。有研究表明多吃禽类和鱼类以及富含β-胡萝卜素的食物可能降低肝癌的风险。另外,戒烟、限酒、改善饮食和饮水卫生条件、补硒、饮茶和咖啡也被证明具有一定的预防肝癌的效果或可能性。
2.2.2 二级预防 二级预防也就是“三早”预防,其任务是落实“三早”(早期发现、早期诊断、早期治疗)措施,以阻止或减缓疾病的发展,恢复健康。早期发现主要是指早期发现一些易感因素如家族遗传性疾病、癌症危险信号、癌前病变,通过加强对易感人群的监测,肿瘤自检等了解遗传性肿瘤的特征。遗传性肿瘤的个体基因改变往往发生在生殖细胞或受精卵的早期阶段(即胚系突变),所以对具有癌瘤遗传易感性和癌瘤家族史的人群必须对其进行早期、定期监测,对高危人群通过基因测序等检测手段,早期诊断并干预肿瘤的进展,从而真正做到早期诊断和早期治疗。
如在Ⅰ型糖原贮积症(GSD)中,HCC可发生于先前存在的腺瘤样病变,无肝硬化的表现;慢性胆汁淤积综合征发生的HCC可伴有肝内胆管缺如、胆道闭锁、先天性肝纤维化;遗传性出血性毛细血管扩张症和共济失调。毛细血管扩张中偶有报道HCC的病例;肝外遗传性疾病,偶有在结肠家族性腺瘤性息肉病发生HCC的报道;肝内代谢性遗传性疾病,对一些有明显基因缺陷的部位和结构的遗传代谢性疾病,可通过导入该缺陷基因并诱导该基因表达活性产物来达到治疗目的,尤其对单基因遗传病有较明显的疗效。
2.2.3 三级预防 三级预防是指对肝癌患者采取最佳的治疗措施,以求提高肝癌患者的生存率、改善生活质量等。主要遵循“积极、综合、特异”的原则。“积极”如对不能根治切除的大肝癌予以非切除治疗,待其缩小后再实施根治性切除,复发性肝癌的再切除,再栓塞治疗等。综合是指多种治疗方法的同时或序贯应用,如手术、栓塞化疗、放疗、生物免疫治疗和中医中药治疗的联合应用。特异是指对于不同临床特征的肝癌患者,采取不同的治疗方法,以期达到最好的效果。正是由于肝癌诊治观念的更新和新的治疗手段的不断应用,肝癌的三级预防取得了可喜的进步。使一部分患者得以延长生存时间,提高生活质量,甚至是一大部分患者获得了根治的机会。
肝癌的防治仍应积极地从预防入手,但由于肝癌的病因未最终阐明,预防措施也尚难在短期内见效,因此从目前来看,在积极进行肝癌一级预防的同时,肝癌的二级、三级预防也必须同时积极进行,以尽可能地挽救部分肝癌患者的生命。
3
筛——筛查及遗传学
3.1 肝癌的筛查
对肝癌高危人群的筛查与监测,有助于肝癌的早期发现、早期诊断和早期治疗,是提高肝癌疗效的关键。一项随机对照研究证明肝癌高危患者的主动筛查有助于肝癌的早期发现,并能改善肝癌患者的生存。肝癌高危人群的快速便捷识别是实施大范围肝癌筛查的前提,对人群肝癌风险的分层评估是制定不同肝癌筛查策略的基础。
3.1.1 高危人群的定义 在我国,肝癌高危人群主要包括:具有乙肝和/或丙型病毒性肝炎、过度饮酒、非酒精性脂肪性肝炎、各种原因引起的肝硬化,以及有肝癌家族史等人群,尤其是年龄>40岁的男性风险更大。目前,尽管抗HBV和抗HCV治疗可显著降低HCC发生风险,但仍然无法完全避免HCC的发生。由我国学者研发的适用于各种慢性肝病和各种种族的肝癌风险评估模型aMAP评分,可便捷地将肝病人群分为肝癌低风险(0~50分)、中风险(50~60分)和高风险(60~100分),各组肝癌年发生率分别为0~0.2%、0.4%~1.0%、1.6%~4.0%,有助于快速锁定肝癌高风险人群。
国家卫生健康委员会发布的《原发性肝癌诊疗指南(2022年版)》中明确指出,在我国,肝癌的高危人群主要包括:具有HBV和/或HCV感染、长期酗酒、非酒精性脂肪性肝炎、食用被黄曲霉毒素污染食物、各种原因引起的肝硬化,以及有肝癌家族史等的人群,尤其是年龄40岁以上的男性风险更大。
3.1.2 筛查方法 肝癌的早期诊断对提高肝癌生存率至关重要,临床医生必须熟悉早期肝癌发现的途径和方法。早期肝癌可通过:①人群普查;②高危人群的筛查与随访;③健康体检等途径发现。其方法是采用甲胎蛋白(AFP)和影像学相结合的定期检查,推荐每6个月1次,用于筛查的影像学检查以超声为主,必要时可用计算机断层扫描(CT)或磁共振成像(MRI)。
复旦大学附属中山医院/复旦大学肝癌研究所根据多年肝癌筛选的经验,提出以35岁以上HBsAg(+)或慢性肝炎患者为肝癌高危人群。这些人群肝癌检出率为自然人群的34倍。筛检工具为AFP加B超检测。国外报道慢性肝炎、肝硬化患者中每年肝癌检出率为0.8%~4.1%。复旦大学附属中山医院/复旦大学肝癌研究所1992—1994年在高危人群中进行定期筛检的评价研究,筛检组每6个月定期行AFP和B超检测,对照组不作任何检查,中位随访期为1.2年,结果筛选组发现肝癌38例,早期肝癌占76.3%,手术切除率为70.6%,1年、2年生存率分别为88.1%和77.5%;对照组发生肝癌18例,无早期肝癌,手术切除率为0,无一例患者生存期超过1年,两组有显著差异。研究表明,因筛检早期发现而带来的病程延长的平均时间为0.45年。可见肝癌的早期诊断对提高肝癌的生存率非常重要。
3.2 肝癌的遗传相关因素
流行病学研究表明,肿瘤家族史不仅是家族聚集性也是遗传易感性的一种表现。虽然共同生活的环境下,大多数病毒性肝炎患者并未患肝癌,但在遗传易感性的作用下,对肝癌发病的家族聚集性起着重要作用。中国台湾地区对1791个肝癌核心家庭配对调查发现,一级亲属累积患病率为5.37%,二级亲属为2.61%,而对照无肝癌家庭为0.70%,差异有显著性。随着亲缘关系的递减,肝癌的发病危险递减,但仍高于一般人群的发病危险,说明遗传因素在肝癌的发病中起着一定的作用。研究表明,接触同样数量致癌物的个体中,某些生物标志物的水平有高度差异,其中包括遗传易感性生物标志物。
(1)姐妹染色单体互换(SCE)。余新生等对启东一个四代109名成员的大家族进行了研究,发现有10例患肝癌。选择其中7例和生活环境相同的9名成员作对照,结果表明,如不经AFB1处理,肝癌家族与对照组的淋巴细胞SCE值无显著差异;经AFB1 0.01 mg处理后,前者SCE值显著高于后者(P<0.01)。提示肝癌高发家族对AFB1存在着遗传易感性,并认为肝癌家族的发生可能是遗传因素与AFB1共同作用的结果。AFB1导致易感个体的淋巴细胞发生突变,是由于AFB1容易与细胞中DNA上碱基结合,使淋巴细胞的免疫监视功能受阻或丧失,从而较一般人容易发生肿瘤。
(2)DNA修复。尽管基因毒性因子可以达到靶组织,但染色体断裂仍依赖于DNA修复机制的缺陷。淋巴细胞非程序DNA合成(UDS)已被广泛用来评价人体DNA修复能力和致癌的敏感性。瞿永华等用盐酸氮芥作为诱导剂测定了启东肝癌患者、肝癌高发家族和肿瘤低发家族成员外周血淋巴细胞的UDS。结果表明:肝癌患者组、肝癌高发家族组的UDS的平均值比肿瘤低发家族组分别增加58%(P<0.01)和47%(P<0.05)。肝癌患者组和肝癌家族成员的UDS差别不显著(P>0.05)。作者认为其机制有两种可能:①由于前两组人群淋巴细胞染色体结构上的差异,易为致癌物质接近而使DNA受损伤,从而使UDS增高;②前两组由于修复时连接障碍,修复合成的DNA片段不能及时与原来的DNA连接,致使修复合成片段延长,导致UDS值增高。但其确切机制尚待进一步探讨。王金兵等应用UDS试验,估价肝癌家系成员和HBsAg携带者外周血淋巴细胞DNA损伤和修复能力,结果:①肝癌患者及其一级亲属UDS值显著高于对照组;②HBsAg携带者UDS值亦明显高于对照组;③HBsAg阴性肝癌及其亲族UDS值与对照组有显著差异。以上提示肝癌的发生可能是环境因素与遗传易感性共同作用的结果。
总之,分子流行病学是近年来崛起的一门新学科,应用3种生物标志物对肝癌进行了危险度评估,为预防和筛查肝癌提供了一项客观的指标。
4
诊——肝癌的诊断
4.1 临床表现
肝癌起病隐匿,早期肝癌常没有明显的症状,而中晚期肝癌临床表现常缺乏特异性,例如仅表现为腹胀、消化不良等消化系统症状,容易被忽略或者误诊,对于肝癌高危人群要警惕肝癌的可能。
临床期肝癌常见的临床表现主要有:右上腹疼痛,消化道症状如腹胀、食欲减退、恶心、呕吐、腹泻等,上腹部包块,发热,乏力和消瘦,晚期常出现黄疸、腹水和下肢水肿等症状。特别需要指出的是,即使是中晚期肝癌,其临床表现仍缺乏特异性,需要注意患者的高危因素,并通过全面的体格检查、实验室和影像学检查进一步诊断。
复旦大学附属中山医院/复旦大学肝癌研究所收集的近30年全国十个省市3250例肝癌临床资料的分析总结表明,患者症状发生率依次为:肝区疼痛64.5%,腹胀15.3%,消瘦6.9%,纳差6.7%,乏力6.2%,上腹部肿块4.7%,发热1.7%,黄疸1.7%,腹泻0.9%,急腹症0.6%;因筛查、体格检查或其他疾病诊治过程中被发现,无症状或无明确肝癌症状者占29.9%。
4.2 疾病史和家族史
肝癌的发病与病毒性肝炎(乙肝/丙肝等)、肝硬化等疾病密切相关,应详细询问患者相关病史。肝癌常有家族聚集现象,应详细询问患者相关家族病史,如肝炎、肝硬化等情况。
4.3 体格检查
一般状况评价、全身浅表淋巴结特别是腹股沟及锁骨上淋巴结的情况。腹部视诊和触诊,检查有无肠型、肠蠕动波,腹部是否可触及肿块;腹部叩诊及听诊检查了解有无移动性浊音及肠鸣音异常。
肝脏肿大:为中、晚期肝癌最常见的主要体征,约占95%。肝肿大呈进行性,常为不对称肿大,表现为质地坚硬结节,边缘不规则,表面凹凸不平呈大小结节状或巨块,有时伴有压痛,早期可随呼吸上下移动,晚期与腹壁粘连后常难以推动。如肿瘤位于肝右叶顶部,可见右膈抬高,叩诊时肝浊音界也上升,有时可使膈肌固定或运动受限,甚至出现胸腔积液。早期小肝癌病例,肝肿大常不明显。不少晚期病例中,肝肿大或肝区肿块是患者自己偶然扪及而成为肝癌的首发症状的。肝肿大明显者可充满整个右上腹或上腹部,右季肋部明显隆起。
黄疸:如发生难以控制的黄疸,一般已属晚期。多见于弥漫型肝癌或胆管细胞癌。常由于肿瘤侵犯肝内主要胆管,或肝门外转移淋巴结压迫肝外胆管所引起。肿瘤破为肝内较大胆管可引起胆道出血、胆绞痛、发热、黄疸等。肿瘤广泛破坏肝脏可引起肝细胞性黄疸。
腹水:呈草黄色或血性。草黄色腹水产生原因有肝功能障碍、门静脉或肝静脉癌栓、门静脉受压以及合并肝硬化等,也可表现为肿瘤破裂或肿瘤浸润所致的血性腹水。如为门静脉或肝静脉癌栓所致者,其腹水常早期出现且增长迅速,多为顽固性腹水,尤其以后者为著,一般利尿剂效果不明显,可伴有下肢浮肿,严重者可出现呼吸困难、痔疮脱落、腹股沟疝,甚至肾脏严重受压导致功能障碍而出现少尿甚至无尿等。
另外,还可出现肝掌、蜘蛛痣、腹壁静脉曲张等肝硬化表现,少数尚有左锁骨上淋巴结肿大,肝区叩痛等,但多为晚期表现。
4.4 实验室检查
(1)血常规:了解有无贫血、肝癌破裂出血等可能;白细胞、血小板等,早期无明显变化。晚期患者或合并严重肝硬化时,可出现白细胞、血小板减少,增加出血、感染等机会及严重程度。
(2)出血凝血检查:多个凝血因子在肝脏代谢,因此,当晚期肿瘤出现肝功能障碍时,可出现出血、凝血障碍。
(3)小便常规:早期肝癌患者小便常规检查常无特殊。晚期肝癌致肝细胞明显损害或胆道系统阻塞时,尿胆红素可出现强阳性粪便常规:注意有无红细胞、白细胞。
(4)粪便隐血试验:部分患者可出现大便隐血试验阳性,可能与门静脉高压胃肠道黏膜瘀血、破损、溃疡有关。部分晚期患者可因门静脉高压导致食管胃底曲张静脉破裂大量出血,大便可呈红色,镜检可见血细胞。
(5)病毒性肝炎标志物试验:乙肝和丙肝与HCC的发生、发展有密切的关系。因此,检查肝炎病毒的标志物,对临床诊断和治疗方式的选择有重要意义。
(6)生化常规:肝癌早期肝功能可无明显变化,但随肿瘤的进展,可出现肝功能受损的表现,如转氨酶升高、白蛋白下降、胆红素升高等。
(7)HBV-DNA:检测HBV复制情况,抗病毒治疗应该覆盖全疗程。
4.5 肿瘤标志物
AFP是胚胎期蛋白,自1964年Tatarinov发现从HCC患者血液中可检出AFP以来,临床和人群筛检已经证明其价值,使肝癌的诊断水平发生了飞跃,现在已经被广泛用于肝癌的临床诊断中。正常情况下,AFP由胚胎期肝脏和卵黄囊合成,存在于胎儿血清中,在胚胎发生阶段大量出现,但是出生后迅速下降,5周后下降至正常水平,以后维持在10 μg/L或以下的成人正常水平。肝细胞恶变后,恶变的细胞又可重新获得该功能,在患者癌组织提取液、血清和腹水中,均可检出AFP,可借此诊断肝癌。据报道28%~87%的原发性肝癌患者血清中AFP明显升高。AFP是目前肝癌诊断和复发监测中最有效且最简便常用的血清肿瘤标志物。在HCC的诊断上,血清AFP的诊断特异性仅次于病理检查,是目前最好的早期诊断指标,并且能够反映病情变化和治疗效果。但大量肝细胞坏死后的肝细胞再生,AFP也会升高。另外,各种急慢性肝炎、肝硬化等,AFP也可有一过性升高,但一般都不会显著升高;孕妇、新生儿及睾丸或卵巢的生殖腺胚胎癌亦可出现AFP的升高,故AFP对HCC仅有相对特异的诊断价值。
AFP测定对诊断肝癌有相对的专一性,检测肝癌最特异的标志,具有确立诊断、早期诊断、判断疗效和复发、估计预后等价值,并可广泛用于肝癌的普查。①确立诊断:临床认为,AFP≥200 μg/L持续2个月或AFP>400 μg/L持续1个月,无活动性肝病的证据,并排除妊娠和生殖腺胚胎癌,即可做出肝癌的诊断。②早期诊断:因为AFP由肝癌细胞产生,因此,当体内仅有少量癌变细胞时,AFP即可升高。根据AFP升高对肝癌做出诊断,可早于肝癌症状出现6~12个月,有助于对肝癌做出早期诊断,从而早期治疗,有助于改善肝癌的治疗效果。③判断疗效、判断复发:肝癌的根治性切除后,体内没有产生AFP的肝癌细胞,血中AFP含量的下降则会遵循其半衰期规律,每3~9.5天减半,一般在2个月内降至正常水平。如果手术后AFP水平不下降或下降较慢,则需要考虑是否有残留肝内病灶或肿瘤有远处转移。如果AFP水平降至正常后再次升高,则高度怀疑肝癌复发。同理,AFP也可用于判断射频消融(RFA)等局部治疗及经导管动脉化疗栓塞(TACE)治疗的疗效。④估计预后:肝癌血清中的AFP主要由肝癌细胞产生,因此AFP含量在一定程度上可反映肿瘤的情况。临床研究发现,AFP的浓度及其动态变化与肝癌患者的症状、预后和肝癌分化程度有关。肝癌早期患者AFP含量远远低于中晚期患者。一般肿瘤越小,AFP含量越低。HCC的AFP含量最高,阳性率可达70%,混合型肝癌约占25%,肝胆管细胞癌一般均为阴性。患者血AFP浓度越高,上升越快,症状多越严重,预后较差,肿瘤细胞分化程度越低。血浓度低者可能有两种情况:一类症状较轻,预后较好,肿瘤细胞分化程度较好;另一类症状较重,预后很差,肿瘤细胞分化程度多较差。⑤肝癌的普查;相对于B超、CT、MRI等影像学检查,AFP普查肝癌具有方便简单、费用低且特异性高等优点,可广泛用于肝癌的普查。
其他标志物:目前尚缺乏敏感性和特异性优于AFP的其他肿瘤标志物,联合应用对AFP阴性肝癌的诊断有一定的参考价值,应用比较普遍的有:异常凝血酶原(DCP)、α-L-岩藻糖苷酶(AFU)、γ-谷氨酰转肽酶同工酶(γ-GGT)、铁蛋白(Ferritin)、癌胚抗原(CEA)、糖类抗原19-9(CA19-9)等。
4.6 影像学检查
各种影像学检查手段各有特点,应该强调综合应用、优势互补、全面评估。
4.6.1 超声检查(US) 超声显像具有便捷、实时、无创和无放射辐射等优势,是临床上最常用的肝脏影像学检查方法。常规灰阶超声显像可以早期、敏感地检出肝内占位性病变,鉴别其是囊性或实质性,初步判断良性或恶性。同时,灰阶超声显像可以全面筛查肝内或腹腔内其他脏器是否有转移灶、肝内血管及胆管侵犯情况等。彩色多普勒血流成像可以观察病灶血供状况,辅助判断病灶良恶性,显示病灶与肝内重要血管的毗邻关系以及有无肝内血管侵犯,也可以初步判断肝癌局部治疗后的疗效情况。超声造影检查可以实时动态观察肝肿瘤血流灌注的变化,鉴别诊断不同性质的肝脏肿瘤,术中应用可敏感检出隐匿性的小病灶、实时引导局部治疗,术后评估肝癌局部治疗的疗效等。超声联合影像导航技术为肝癌,尤其是常规超声显像无法显示的隐匿性肝癌的精准定位和消融提供了有效的技术手段。超声剪切波弹性成像可以定量评估肝肿瘤的组织硬度及周边肝实质的纤维化/硬化程度,为规划合理的肝癌治疗方案提供有用的信息。多模态超声显像技术的联合应用,为肝癌精准的术前诊断、术中定位、术后评估起到了重要作用。
4.6.2 CT和MRI 动态增强CT和多参数MRI扫描是肝脏超声和/或血清AFP筛查异常者明确诊断的首选影像学检查方法。CT/MR(钆喷酸葡胺/钆贝葡胺)动态增强三期扫描包括:动脉晚期(门静脉开始强化;通常注射对比剂后35 s左右扫描)、门脉期(门静脉已完全强化;肝静脉可见对比剂充盈;肝实质通常达到强化峰值;通常注射对比剂后60~90 s扫描)、延迟期(门静脉、肝静脉均有强化但低于门脉期;肝实质可见强化但低于门脉期;通常注射对比剂后3 min扫描)。肝细胞特异性MR对比剂[钆塞酸二钠(Gd-EOB-DTPA]动态增强四期扫描包括:动脉晚期(同上)、门脉期(同上)、移行期(肝脏血管和肝实质信号强度相同;肝脏强化是由细胞内及细胞外协同作用产生;通常在注射Gd-EOB-DTPA 2~5 min后扫描)、肝胆特异期(肝脏实质信号高于肝血管;对比剂经由胆管系统排泄;通常在注射Gd-EOB-DTPA 20 min后扫描)。
目前肝脏CT平扫及动态增强扫描除常见应用于肝癌的临床诊断及分期外,也应用于肝癌局部治疗的疗效评价,特别是观察TACE治疗后碘油沉积状况有优势。基于术前CT的影像组学技术也可以用于预测首次TACE治疗的疗效。同时,借助CT后处理技术可以进行三维血管重建、肝脏体积和肝肿瘤体积测量、肺脏和骨骼等其他脏器组织转移评价,已广泛应用于临床。采用多参数MRI扫描对于肝癌局部治疗疗效的评价时,推荐使用改良实体瘤临床疗效评价标准(mRECIST)加T2WI及弥散加权成像(DWI)进行综合判断。
肝脏多参数MRI具有无辐射影响、组织分辨率高、可以多方位/多序列/多参数成像等优势,且具有形态结合功能(包括扩散加权成像等)综合成像技术能力,成为肝癌临床检出、诊断、分期和疗效评价的优选影像技术。多参数MRI对直径≤2.0 cm肝癌的检出和诊断能力优于动态增强CT。多参数MRI在评价肝癌是否侵犯门静脉、肝静脉主干及其分支,以及腹腔或腹膜后间隙淋巴结转移等方面,较动态增强CT具有优势。
肝癌影像学诊断主要根据为动态增强扫描的“快进快出”的强化方式。动态增强CT和多参数MRI动脉期(主要在动脉晚期)肝肿瘤呈均匀或不均匀明显强化,门脉期和/或延迟期肝肿瘤强化低于肝实质。“快进”为非环形强化,“快出”为非周边廓清。“快进”在动脉晚期观察,“快出”在门脉期及延迟期观察。Gd-EOB-DTPA只能在门脉期观察“快出”征象,移行期及肝胆特异期“快出”征象可以作为辅助恶性征象。
Gd-EOB-DTPA增强MRI检查显示:肝肿瘤动脉期明显强化,门脉期强化低于肝实质,肝胆特异期常呈明显低信号。5%~12%分化较好的小肝癌,肝胆特异期可以呈吸收对比剂的稍高信号。
肝癌多参数MRI扫描,尤其用于诊断肿瘤直径≤2.0 cm/<1.0 cm肝癌,强调尚需要结合其他征象(如包膜样强化、T2加权成像中等信号和扩散受限等)及超阈值增长[6个月内(含)病灶最大直径增大50%(含)]进行综合判断。包膜样强化定义为:光滑,均匀,边界清晰,大部分或全部包绕病灶,特别在门脉期、延迟期或移行期表现为环形强化。
Gd-EOB-DTPA增强MRI检查联合应用肝胆特异期低信号、动脉期强化和扩散受限征象可以明显提高直径<1.0 cm肝癌的诊断敏感性,尤其肝硬化患者强烈推荐采用该方法,同时有助于鉴别高度异型增生结节等癌前病变。
基于肝癌CT和/或MRI信息的临床数据挖掘建立融合模型有助于改善临床决策(患者治疗方案选择、疗效评价及预测等)。对于术前预测肝癌微脉管侵犯(MVI),影像学征象特异性高但敏感性较低,列线图及影像组学模型是术前预测MVI的可能突破点。
4.6.3 数字减影血管造影 数字减影血管造影(DSA)是一种微创性检查,采用经选择性或超选择性肝动脉进行DSA检查。该技术更多地用于肝癌局部治疗或肝癌自发破裂出血的治疗等。DSA检查可以显示肝肿瘤血管和肝肿瘤染色,还可以明确显示肝肿瘤数目、大小及其血供情况。
4.6.4 核医学影像学检查 正电子发射计算机体层成像(PET)/CT、氟-18-脱氧葡萄糖(18F-FDG)PET/CT全身显像的优势在于:①对肿瘤进行分期,通过一次检查能够全面评价有无淋巴结转移及远处器官的转移;②再分期,因PET/CT功能影像不受解剖结构的影响,可以准确显示解剖结构发生变化后或者解剖结构复杂部位的复发转移灶;③对于抑制肿瘤活性的靶向药物的疗效评价更加敏感、准确;④指导放射治疗生物靶区的勾画、确定穿刺活检部位;⑤评价肿瘤的恶性程度和预后。采用碳-11标记的乙酸盐(11C-acetate)或胆碱(11C-choline)等显像剂PET显像可以提高对高分化肝癌诊断的灵敏度,与18F-FDG PET/CT显像具有互补作用。
单光子发射计算机体层成像(SPECT)/CT:SPECT/CT已逐渐替代SPECT成为核医学单光子显像的主流设备,选择全身平面显像所发现的病灶,再进行局部SPECT/CT融合影像检查,可以同时获得病灶部位的SPECT和诊断CT图像,诊断准确性得以显著提高。
PET/MRI:一次PET/MRI检查可以同时获得疾病解剖与功能信息,提高肝癌诊断的灵敏度。
4.6.5 穿刺活检 具有典型肝癌影像学特征的肝占位性病变,符合肝癌临床诊断标准的患者,通常不需要以诊断为目的的肝病灶穿刺活检,特别是对于具有外科手术指征的肝癌患者。能够手术切除或准备肝移植的肝癌患者,不建议术前行肝病灶穿刺活检,以减少肝肿瘤破裂出血、播散风险。对于缺乏典型肝癌影像学特征的肝占位性病变,肝病灶穿刺活检可获得明确的病理诊断。肝病灶穿刺活检可以明确病灶性质和肝癌分子分型,为明确肝病病因、指导治疗、判断预后和进行研究提供有价值的信息,故应根据肝病灶穿刺活检的患者受益、潜在风险以及医师操作经验综合评估穿刺活检的必要性。
肝病灶穿刺活检通常在超声或CT引导下进行,可以采用18G或16G肝穿刺空芯针活检获得病灶组织。其主要风险是可能引起出血和肿瘤针道种植转移。因此,术前应检查血小板和出凝血功能,对于有严重出血倾向的患者,应避免肝病灶穿刺活检。穿刺路径应尽可能经过正常肝组织,避免直接穿刺肝脏表面结节。穿刺部位应选择影像检查显示肿瘤活跃的肿瘤内和肿瘤旁,取材后肉眼观察取材的完整性以提高诊断准确性。另外,受病灶大小、部位深浅等多种因素影响,肝病灶穿刺病理学诊断也存在一定的假阴性率,特别是对于直径≤2 cm的病灶,假阴性率较高。因此,肝病灶穿刺活检阴性结果并不能完全排除肝癌的可能,仍需观察和定期随访。对于活检组织取样过少、病理结果阴性但临床上高度怀疑肝癌的患者,可以重复进行肝病灶穿刺活检或者密切随访。
4.7 肝癌的病理学诊断
4.7.1 肝癌病理诊断术语 原发性肝癌统指起源于肝细胞和肝内胆管上皮细胞的恶性肿瘤,主要包括HCC、肝胆管细胞癌(ICC)和肝混合细胞癌(cHCC-CCA)。
HCC是指肝细胞发生的恶性肿瘤。不推荐使用“肝细胞肝癌”或“肝细胞性肝癌”的病理诊断名称。
ICC是指肝内胆管树衬覆上皮细胞发生的恶性肿瘤,以腺癌最为多见。组织学上多为小胆管型:起源于肝小叶隔胆管及其以下的小胆管或细胆管,腺管口径小而较规则,或可呈管腔闭合的实性细条索状。
关于HCC和ICC的分子分型的临床和病理学意义多处在研究和论证阶段,但近年来有研究显示,EB病毒相关的ICC具有特殊的临床病理、免疫微环境及分子特征,预后较好并对免疫检查点抑制剂治疗有较好的获益,有望成为新的亚型;而丙糖磷酸异构酶1(TPI1)在ICC组织中高表达是评估术后复发风险的有用指标等。2019版《WHO消化系统肿瘤组织学分类》已不推荐对ICC使用Cholangiocellular carcinoma和Cholan-giolocellular carcinoma的病理诊断名称。
cHCC-CCA是指在同一个肿瘤结节内同时出现HCC和ICC两种组织成分,不包括碰撞癌。虽然有学者建议以两种肿瘤成分占比分别≥30%作为cHCC-CCA的病理诊断标准,但是目前还没有国际统一的cHCC-CCA中HCC和ICC两种肿瘤成分比例的病理诊断标准。为此,建议在cHCC-CCA病理诊断时对两种肿瘤成分的比例状况加以标注,以供临床评估肿瘤生物学特性和制定诊疗方案时参考。
4.7.2 肝癌病理诊断规范 肝癌病理诊断规范由标本处理、标本取材、病理检查和病理报告等部分组成。
标本处理要点:①手术医师应在病理检查申请单上明确标注送检标本的部位、种类和数量,对手术切缘和重要病变可以用染料染色或缝线加以标记;②尽可能在离体30 min以内将肿瘤标本完整地送达病理科切开固定,组织库留取标本时应在病理科的指导下进行以保证取材的准确性,并应首先满足病理诊断的需要;③10%甲醛溶液固定12~24 h。
标本取材要点:肝癌周边区域是肿瘤生物学行为的代表性区域。为此,要求采用“7点”基线取材法(图1),在肿瘤的12点、3点、6点和9点位置上于癌与癌旁肝组织交界处按1∶1取材;在肿瘤内部至少取材1块;对距肿瘤边缘≤1 cm(近癌旁)和>1 cm(远癌旁)范围内的肝组织分别取材1块。对于单个肿瘤最大径≤3 cm的小肝癌,应全部取材检查。实际取材的部位和数量还须根据肿瘤的直径和数量等情况考虑。

4.7.3 病理检查要点
(1)大体标本观察与描述:对送检的所有手术标本全面观察,重点描述肿瘤的大小、数量、颜色、质地、与血管和胆管的关系、包膜状况、周围肝组织病变、肝硬化类型、肿瘤至切缘的距离以及切缘情况等。
(2)显微镜下观察与描述:对所有取材组织全面观察,肝癌的病理诊断可参照2019第五版消化系统WHO,重点描述以下内容,肝癌的分化程度,可以采用国际上常用的Edmondson-Steiner四级(Ⅰ~Ⅳ)分级法或WHO推荐的高中低分化。肝癌的组织学类型常见有细梁型、粗梁型、假腺管型、团片型和纤维板层型等;肝癌的特殊细胞类型如透明细胞型、富脂型、富淋巴细胞型、硬化型和未分化型等;肿瘤坏死(如肝动脉化疗栓塞治疗后)、淋巴细胞浸润及间质纤维化的范围和程度;肝癌生长方式包括癌周浸润、包膜侵犯或突破、MVI和卫星结节等;慢性肝病评估,肝癌常伴随不同程度的慢性病毒性肝炎或肝硬化,推荐采用较为简便的Scheuer评分系统和中国慢性病毒性肝炎组织学分级和分期标准。
(3)MVI诊断:MVI是指在显微镜下于内皮细胞衬覆的脉管腔内见到癌细胞巢团,肝癌以门静脉分支侵犯(含包膜内血管)最为多见,在ICC可有淋巴管侵犯。病理分级方法,M0:未发现MVI;M1(低危组):≤5个MVI,且均发生于近癌旁肝组织(≤1 cm);M2(高危组):>5个MVI,或MVI发生于远癌旁肝组织(>1 cm)。MVI和卫星灶可视为肝癌发生肝内转移过程的不同演进阶段,当癌旁肝组织内的卫星结节/卫星灶与MVI难以区分时,可一并计入MVI病理分级。MVI是评估肝癌复发风险和选择治疗方案的重要参考依据,应作为组织病理学常规检查的指标。
4.7.4 免疫组织化学检查 肝癌免疫组织化学检查的主要目的是:①肝细胞良性、恶性肿瘤之间的鉴别;②HCC与ICC以及其他特殊类型的肝脏肿瘤之间的鉴别;③原发性肝癌与转移性肝癌之间的鉴别。由于肝癌组织学类型的高度异质性,现有的肝癌细胞蛋白标志物在诊断的特异性和敏感性上均存在某种程度的不足,常需要合理组合、客观评估,有时还需要与其他系统肿瘤的标志物联合使用。
4.7.4.1 HCC 以下标志物对肝细胞标记阳性,有助于提示肝细胞来源的肿瘤,但不能作为区别肝细胞良性、恶性肿瘤的依据。
(1)精氨酸酶-1(arginase-1):肝细胞质/胞核染色。
(2)肝细胞抗原(hep Par-1):肝细胞质染色。
(3)肝细胞膜毛细胆管特异性染色抗体:如CD10、多克隆性癌胚抗原(pCEA)和胆盐输出泵蛋白(BSEP)等抗体,可以在肝细胞膜的毛细胆管面出现特异性染色,有助于确认肝细胞性肿瘤。
以下标志物有助于肝细胞良性、恶性肿瘤的鉴别。
(1)磷脂酰肌醇蛋白-3(GPC-3):HCC细胞质和细胞膜染色。
(2)CD34:CD34免疫组织化学染色虽然并不直接标记肝脏实质细胞,但可以显示不同类型肝脏肿瘤的微血管密度及其分布模式特点,如HCC为弥漫型、胆管癌为稀疏型、肝细胞腺瘤为斑片型、肝局灶性结节性增生为条索型等,结合肿瘤组织学形态有助于鉴别诊断。
(3)热激蛋白70(HSP70):HCC细胞质或细胞核染色。
(4)谷氨酰胺合成酶(GS):HCC多呈弥漫性细胞质强阳性;部分肝细胞腺瘤,特别是β-catenin突变激活型肝细胞腺瘤也可以表现为弥漫阳性;在HGDN为中等强度灶性染色,阳性细胞数<50%;在肝局灶性结节性增生呈特征性不规则“地图样”染色;在正常肝组织仅中央静脉周围的肝细胞染色,这些特点有助于鉴别诊断。
4.7.4.2 胆管细胞癌
(1)上皮细胞表面糖蛋白MOC31:胆管癌细胞膜染色。
(2)细胞角蛋白CK7/CK19:胆管癌细胞细胞质染色。
(3)黏蛋白-1(MUC-1):胆管癌细胞膜染色。
上述标志物阳性虽然可以提示胆管上皮起源的肿瘤,但在非肿瘤性的胆管上皮也可以阳性表达,需注意鉴别。
4.7.4.3 混合细胞癌 HCC和ICC两种成分分别表达上述各自肿瘤的标志物。此外,CD56、CD117和EpCAM等标志物阳性表达则可能提示肿瘤伴有干细胞分化特征,侵袭性更强。
4.7.5 转化/新辅助治疗后切除肝癌的病理评估
4.7.5.1 标本取材 对于临床标注有术前行转化/新辅助治疗的肝癌切除标本,可以按以下流程处理:在肿瘤床(肿瘤在治疗前所处的原始位置)最大径处切开并测量三维尺寸。≤3 cm小肝癌应全部取材;而>3 cm的肿瘤应在最大径处按0.5~1.0 cm间隔将肿瘤切开,选择肿瘤坏死及残留最具代表性的切面进行取材,注意在取材时同时留取肿瘤床及周边肝组织以相互对照,也可以对大体标本照相用于组织学观察的对照。
4.7.5.2 镜下评估 主要评估肝癌切除标本肿瘤床的三种成分比例:①坏死肿瘤;②存活肿瘤;③肿瘤间质(纤维组织及炎症)。肿瘤床的这三个面积之和等于100%。在病理报告中应标注取材数量,在评估每张切片上述三种成分百分比的基础上,取均值确定残存肿瘤的总百分比。
4.7.5.3 完全病理缓解和明显病理缓解评估 完全病理缓解(CPR)和明显病理缓解(MPR)评估是评价术前治疗疗效和探讨最佳手术时机的重要病理指标。
CPR是指在术前治疗后,完整评估肿瘤床标本的组织学后未发现存活肿瘤细胞。
MPR是指在术前治疗后,存活肿瘤减少到可以影响临床预后的阈值以下。在肺癌研究中常将MPR定义为肿瘤床残留肿瘤细胞减少到≤10%,这与肝癌术前经TACE治疗后,肿瘤坏死程度与预后的相关性研究结果也相同。MPR具体阈值有待进一步的临床研究确认。建议对初诊为MPR的肿瘤标本进一步扩大取材范围加以明确。
4.7.5.4 治疗后肝癌标本坏死程度的组织学评估 对免疫检查点抑制剂治疗后肝癌标本坏死程度的组织学评估方法,可参考借鉴一些开展相关研究较多的肿瘤类型,在工作中不断加深对肝癌组织学特点的了解,同时注意观察癌周肝组织有无免疫相关性肝损伤,包括肝细胞损伤、小叶内肝炎及胆管炎等。
4.7.6 肝癌病理诊断报告 主要由大体标本描述、显微镜下描述、免疫组织化学检查和病理诊断名称等部分组成,必要时还可以向临床提出说明和建议。此外,还可以附有与肝癌克隆起源检测、药物靶点检测、生物学行为评估以及预后判断等相关的分子病理学检查结果,提供临床参考。
4.8 肝癌的临床诊断标准及路线图
结合肝癌发生的高危因素、影像学特征以及血清学分子标志物,依据路线图的步骤对肝癌做出临床诊断(图2)。

有HBV或HCV感染,或有任何原因引起肝硬化者,至少每隔6个月进行1次超声显像及血清AFP检测,发现肝内直径≤2 cm结节,多参数MRI、动态增强CT、超声造影或肝细胞特异性对比剂Gd-EOB-DTPA增强MRI 4项检查中至少有2项显示动脉期病灶明显强化、门脉期和/或延迟期肝内病灶强化低于肝实质即“快进快出”的肝癌典型特征,则可以做出肝癌的临床诊断;对于发现肝内直径>2 cm结节,则上述4种影像学检查中只要有1项典型的肝癌特征,即可以临床诊断为肝癌。
有HBV或HCV感染,或有任何原因引起肝硬化者,随访发现肝内直径≤2 cm结节,若上述4种影像学检查中无或只有1项检查有典型的肝癌特征,可以进行肝病灶穿刺活检或每2~3个月的影像学检查随访并结合血清AFP水平以明确诊断;对于发现肝内直径>2 cm的结节,上述4种影像学检查无典型的肝癌特征,则需进行肝病灶穿刺活检以明确诊断。
有HBV或HCV感染,或有任何原因引起肝硬化者,如血清AFP升高,特别是持续升高,应进行影像学检查以明确肝癌诊断;若上述4种影像学检查中只要有1项检查有典型的肝癌特征,即可以临床诊断为肝癌;如未发现肝内结节,在排除妊娠、慢性或活动性肝病、生殖腺胚胎源性肿瘤以及消化道肿瘤的前提下,应密切随访血清AFP水平以及每隔2~3个月进行1次影像学复查。
4.9 分期
肝癌的分期对于预后评估、合理治疗方案的选择至关重要。国外有多种分期方案,如:BCLC、TNM、JSH、APASL等。结合中国的具体国情及实践积累,依据患者一般情况、肝肿瘤情况及肝功能情况,建立中国肝癌分期(CNLC),包括:CNLCⅠa期、Ⅰb期、Ⅱa期、Ⅱb期、Ⅲa期、Ⅲb期、Ⅳ期,具体分期方案描述见图3。

CNLCⅠa期:体力活动状态(PS)评分0~2分,肝功能Child-Pugh A/B级,单个肿瘤、直径≤5 cm,无血管侵犯和肝外转移。
CNLCⅠb期:PS 0~2分,肝功能Child-Pugh A/B级,单个肿瘤、直径>5 cm,或2~3个肿瘤、最大直径≤3 cm,无血管侵犯和肝外转移。
CNLCⅡa期:PS 0~2分,肝功能Child-Pugh A/B级,2~3个肿瘤、最大直径>3 cm,无血管侵犯和肝外转移。
CNLCⅡb期:PS 0~2分,肝功能Child-Pugh A/B级,肿瘤数目≥4个、肿瘤直径不论,无血管侵犯和肝外转移。
CNLCⅢa期:PS 0~2分,肝功能Child-Pugh A/B级,肿瘤情况不论、有血管侵犯而无肝外转移。
CNLCⅢb期:PS 0~2分,肝功能Child-Pugh A/B级,肿瘤情况不论、血管侵犯不论、有肝外转移。
CNLCⅣ期:PS 3~4分,或肝功能Child-Pugh C级,肿瘤情况不论、血管侵犯不论、肝外转移不论。
5
治——肝癌的治疗
肝癌治疗领域的特点是多学科参与、多种治疗方法共存,常见治疗方法包括肝切除术、肝移植术、消融治疗、TACE、放射治疗、系统抗肿瘤治疗等多种手段,针对不同分期的肝癌患者选择合理的治疗方法可以使疗效最大化。合理治疗方法的选择需要有高级别循证医学证据的支持。目前,有序组合的规范化综合疗法治疗肝癌的长期疗效最佳,但是基于不同治疗手段的现行分科诊疗体制与实现规范化综合疗法之间存在一定矛盾。因此,肝癌诊疗须重视多学科诊疗团队(MDT)的诊疗模式,特别是对疑难复杂病例的诊治,从而避免单科治疗的局限性,促进学科交流、提高整体疗效。建议肝癌MDT管理应围绕国家卫生健康委员会肝癌诊疗质控核心指标开展工作,但也需要同时考虑地区经济水平以及各医院医疗能力和条件的差异。
5.1 肝癌的外科治疗
肝癌的外科治疗是肝癌患者获得长期生存最重要的手段,主要包括肝切除术和肝移植术。
5.1.1 肝切除术的基本原则 ①彻底性:完整切除肿瘤,切缘无残留肿瘤;②安全性:保留足够体积且有功能的肝组织(具有良好血供以及良好的血液和胆汁回流)以保证术后肝功能代偿,减少手术并发症、降低手术死亡率。
5.1.2 术前患者的全身情况及肝脏储备功能评估 在术前应对患者的全身情况、肝脏储备功能及肝脏肿瘤情况(分期和位置)进行全面评估,常采用美国东部肿瘤协作组(ECOG)提出的功能状态(PS)评分评估患者的全身情况;采用肝功能Child-Pugh评分、吲哚菁绿(ICG)清除试验或瞬时弹性成像测定肝脏硬度,评价肝脏储备功能情况。研究结果提示:经过选择的合并门静脉高压症的肝癌患者,仍可以接受肝切除手术,其术后长期生存优于接受其他治疗。因此,更为精确地评价门静脉高压的程度[如肝静脉压力梯度(HVPG)测定等],有助于筛选适合手术切除的患者。如预期保留肝脏组织体积较小,则采用CT、MRI或肝脏三维重建测定剩余肝脏体积,并计算剩余肝脏体积占标准化肝脏体积的百分比。通常认为,肝功能Child-Pugh A级、ICG-R15<30%是实施手术切除的必要条件;剩余肝脏体积须占标准肝脏体积的40%以上(伴有慢性肝病、肝实质损伤或肝硬化者)或30%以上(无肝纤维化或肝硬化者),也是实施手术切除的必要条件。有肝功能损害者,则需保留更多的剩余肝脏体积。
5.1.3 肝癌切除的适应证
(1)肝脏储备功能良好的CNLCⅠa期、Ⅰb期和Ⅱa期肝癌的首选治疗方式是手术切除。既往研究结果显示,对于直径≤3 cm肝癌,手术切除和RFA治疗疗效无显著差异,但是新近的研究显示手术切除后局部复发率显著低于RFA后,且手术切除的远期疗效更好。即使对于复发性肝癌,手术切除的预后仍然优于RFA。
(2)对于CNLCⅡb期肝癌患者,多数情况下不宜首选手术切除,而以TACE为主的非手术治疗为首选。如果肿瘤局限在同一段或同侧半肝者,或可以同时行术中消融处理切除范围外的病灶,即使肿瘤数目>3个,手术切除仍有可能获得比其他治疗更好的效果,因此也推荐手术切除,但需更为谨慎地进行术前多学科评估。
(3)对于CNLCⅢa期肝癌,绝大多数不宜首选手术切除,而以系统抗肿瘤治疗为主的非手术治疗为首选。如符合以下情况也可以考虑手术切除:①合并门静脉分支癌栓(程氏分型Ⅰ/Ⅱ型)者(附录5),若肿瘤局限于半肝或肝脏同侧,可以考虑手术切除肿瘤并经门静脉取栓,术后再实施TACE治疗、门静脉化疗或其他系统抗肿瘤治疗;门静脉主干癌栓(程氏分型Ⅲ型)者术后短期复发率较高,多数患者的术后生存不理想,因此不是手术切除的绝对适应证。对于可以切除的有门静脉癌栓的肝癌患者,术前接受三维适形放射治疗,可以改善术后生存。②合并胆管癌栓但肝内病灶亦可以切除者。③部分肝静脉受侵犯但肝内病灶可以切除者。
(4)对于伴有肝门部淋巴结转移者(CNLCⅢb期),可以考虑切除肿瘤的同时行肝门淋巴结清扫或术后外放射治疗。周围脏器受侵犯可以一并切除者,也可以考虑手术切除。
此外,对于术中探查发现不适宜手术切除的肝癌,可以考虑行术中肝动脉、门静脉插管化疗或术中其他的局部治疗措施,或待手术创伤恢复后接受后续TACE治疗、系统抗肿瘤治疗等非手术治疗。
5.1.4 肝癌根治性切除标准
(1)术中判断标准:①肝静脉、门静脉、胆管以及下腔静脉未见肉眼癌栓;②无邻近脏器侵犯,无肝门淋巴结或远处转移;③肝脏切缘距肿瘤边界≥1 cm;如切缘<1 cm,则切除肝断面组织学检查无肿瘤细胞残留,即切缘阴性。
(2)术后判断标准:①术后1~2个月行超声、CT、MRI检查(必须有其中两项)未发现肿瘤病灶;②如术前血清AFP、DCP等血清肿瘤标志物升高者,则要求术后2个月血清肿瘤标志物定量测定,其水平降至正常范围内。切除术后血清肿瘤标志物如AFP下降速度,可以早期预测手术切除的彻底性。
5.1.5 手术切除技术 常用的肝切除技术主要包括入肝和出肝血流控制技术、肝脏离断技术以及止血技术。术前三维可视化技术进行个体化肝脏体积计算和虚拟肝切除有助于在实现肿瘤根治性切除目标的前提下,设计更为精准的切除范围和路径以保护剩余肝脏的管道、保留足够的残肝体积。
近年来,腹腔镜肝脏外科飞速发展。腹腔镜肝切除术具有创伤小和术后恢复快等优点,其肿瘤学效果在经过选择的患者中与开腹肝切除术相当。腹腔镜肝切除术其适应证和禁忌证尽管原则上与开腹手术类似,但是仍然建议根据肿瘤大小、肿瘤部位、肿瘤数目、合并肝脏基础疾病以及手术团队的技术水平等综合评估、谨慎开展。对于巨大肝癌、多发肝癌、位于困难部位及中央区紧邻重要管道肝癌和肝癌合并重度肝硬化者,建议经严格选择后由经验丰富的医师实施该治疗。应用腹腔镜超声检查结合ICG荧光肿瘤显像,有助于发现微小病灶、标记切除范围,从而获得肿瘤阴性切缘。
解剖性切除与非解剖性切除均为常用的肝切除技术,都需要保证有足够的切缘才能获得良好的肿瘤学效果。解剖性切除对于伴有MVI的肝癌病例,相对于非解剖性切除,虽然总体生存没有区别,但局部复发率更低。有研究发现,宽切缘(≥1 cm的切缘)的肝切除效果优于窄切缘的肝切除术,特别是对于术前可预判存在MVI的患者。对于巨大肝癌,可以采用最后游离肝周韧带的前径路肝切除法。对于多发性肝癌,可以采用手术切除结合术中消融治疗。对于门静脉癌栓者,行门静脉取栓术时应暂时阻断健侧门静脉血流,防止癌栓播散。对于肝静脉癌栓或腔静脉癌栓者,可以行全肝血流阻断,尽可能整块去除癌栓。对于肝癌伴胆管癌栓者,切除肝脏肿瘤的同时联合胆管切除,争取获得根治性切除的机会。
对于开腹后探查发现肝硬化程度较重、肿瘤位置深在、多结节的肝癌,可以考虑仅行术中消融治疗以降低手术风险。
5.1.6 以手术为主的综合治疗策略 基于既往的大宗病例的数据,中晚期肝癌(CNLCⅡb期、Ⅲa期、Ⅲb期)手术后总体生存虽然不令人满意,但在缺乏其他有效的治疗手段的情况下,手术切除仍可以使部分患者获益。当前系统抗肿瘤治疗与综合治疗取得了长足进步,系统抗肿瘤治疗和/或局部治疗控制肿瘤的效果可以为中晚期肝癌患者行根治性切除、降低术后复发和改善预后提供更多可能。因此,中晚期肝癌患者直接手术切除的策略需要重新认识。探索中晚期肝癌以手术为主的综合治疗新策略已成为近期关注重点。
5.1.6.1 潜在可切除肝癌的转化治疗 转化治疗是将不可切除的肝癌转化为可切除肝癌,是中晚期肝癌患者获得根治性切除和长期生存的途径之一。对于潜在可切除肝癌,建议采用多模式、高强度的抗肿瘤治疗策略促其转化,同时必须兼顾治疗的安全性和生活质量。
(1) 针对肿瘤的转化治疗:①系统抗肿瘤治疗,系统抗肿瘤治疗的单独或联合应用是中晚期肝癌转化治疗的主要方式之一。肝癌缓解的深度、速度和持续时间以及器官特异性的缓解,是影响后续治疗决策的重要因素。不同的药物组合对肝脏组织和后续手术安全性的影响,需要更多的探索。②局部治疗,包括TACE、肝动脉置管持续化疗灌注(HAIC)等局部治疗手段为初始不可切除肝癌患者创造潜在手术切除机会,并且能够转化为生存获益。放射治疗联合HAIC、HAIC联合TACE可以进一步提高转化率。系统抗肿瘤治疗联合局部治疗有望获得更高的肿瘤缓解率和更高的转化切除率。
(2)针对余肝体积不足的转化治疗:①经门静脉栓塞(PVE)肿瘤所在的半肝,使剩余肝脏代偿性增生后再切除肿瘤。PVE成功率为60%~80%,并发症发生率为10%~20%。PVE后余肝增生时间相对较长(通常4~6周),约有20%以上患者因肿瘤进展或余肝增生体积不足而失去手术机会。②联合肝脏分隔和门静脉结扎的二步肝切除术(ALPPS),适合于预期剩余肝脏体积占标准肝脏体积小于30%~40%的患者。近年来已出现多种ALPPS改进术式,主要集中于一期手术肝断面分隔操作(部分分隔和使用RFA、微波、止血带等方式分隔)以及采用腹腔镜微创入路行ALPPS。术前评估非常重要,需要综合考虑肝硬化程度、患者年龄、短期承受两次手术的能力等。ALPPS可以在短期内提高肝癌的切除率,快速诱导余肝增生的能力优于PVE;因两期手术间隔短,故能最大限度降低肿瘤进展风险,肿瘤切除率达95%~100%。研究结果显示,ALPPS治疗巨大或多发肝癌的效果优于TACE。需注意短期内两次手术的创伤以及二期手术失败的可能性,建议谨慎、合理地选择手术对象并由经验丰富的外科医生施行ALPPS。另外,对于老年肝癌患者慎行ALPPS。
5.1.6.2 术前新辅助治疗 根据美国国家癌症研究院的定义,新辅助治疗是在主要治疗(通常是外科手术)之前缩小肿瘤的治疗,常见的新辅助治疗包括系统抗肿瘤治疗、放射治疗等,其目标是减少术后复发,延长术后生存。对于可以切除的中晚期肝癌(CNLCⅡb期、Ⅲa期),通过新辅助治疗将肿瘤学特征较差的肝癌转化为肿瘤学特征较好的肝癌,从而减少术后复发、延长生存。如可手术切除肝癌合并门静脉癌栓者,术前行三维适形放射治疗可以提高疗效。但对于外科技术上可以切除的肝癌,术前TACE并不能延长患者生存。免疫治疗联合靶向药物、免疫治疗的单药或联合治疗等策略用于可以手术切除肝癌的术前或围手术期治疗,有望进一步提高手术疗效。而对于更为早期的肝癌(CNLCⅠa期、Ⅰb期、Ⅱa期),术前治疗能否改善患者生存、减少复发,仍需要临床研究证实。
5.1.6.3 术后辅助治疗 肝癌切除术后5年肿瘤复发转移率高达40%~70%,这与术前可能已经存在微小播散灶或多中心发生有关,故所有患者术后需要接受密切随访。对于具有高危复发风险的患者,两项随机对照研究证实术后TACE治疗具有减少复发、延长生存的效果。另一项随机对照研究结果显示,肝切除术后接受槐耳颗粒治疗可以减少复发并延长患者生存时间。对于HBV感染的肝癌患者,核苷类似物抗病毒治疗不仅能够控制基础肝病,还有助于降低术后肿瘤复发率。对于HCV感染的肝癌患者,直接作用抗病毒药物(DAAs)可以获得持续的病毒学应答,目前没有确凿的数据表明DAAs治疗与肝癌术后肿瘤复发风险增加或降低、复发的时间差异或复发肝癌的侵袭性相关。此外,对于伴有门静脉癌栓患者术后经门静脉置管化疗联合TACE,也可以延长患者生存。尽管有临床随机研究提示,α-干扰素可以减少复发、延长生存时间,但仍存争议。有报道发现,肝癌miR-26a表达与α-干扰素治疗的疗效相关,该结果也有待于进一步多中心随机对照试验证实。术后利用靶向药物和/或免疫治疗的策略正在积极探索中,但目前没有指南和高级别循证医学证据情况下,不建议常规应用上述药物的辅助治疗。一旦发现肿瘤复发,根据复发肿瘤的特征,可以选择再次手术切除、消融治疗、介入治疗、放射治疗或系统抗肿瘤治疗等,延长患者生存。
5.2 肝移植术
5.2.1 肝癌肝移植适应证 肝移植是肝癌根治性治疗手段之一,尤其适用于肝功能失代偿、不适合手术切除及消融治疗的小肝癌患者。合适的肝癌肝移植适应证是提高肝癌肝移植疗效、保证宝贵的供肝资源得到公平合理应用、平衡有/无肿瘤患者预后差异的关键。
关于肝癌肝移植适应证,国际上主要采用米兰标准、美国加州大学旧金山分校(UCSF)标准等。国内尚无统一标准,已有多家单位和学者陆续提出了不同的标准,包括上海复旦标准、杭州标准、华西标准和三亚共识等,这些标准对于无大血管侵犯、淋巴结转移及肝外转移的要求都是一致的,但是对于肿瘤大小和数目的要求不尽相同。上述国内标准在未明显降低术后总体生存率的前提下,均不同程度地扩大了肝癌肝移植的适用范围,使更多的肝癌患者因肝移植手术获益,但是需要多中心协作研究以支持和证明,从而获得高级别的循证医学证据。经专家组充分讨论,现阶段本规范推荐采用UCSF标准,即单个肿瘤直径≤6.5 cm;肿瘤数目≤3个,其中最大肿瘤直径≤4.5 cm,且肿瘤直径总和≤8.0 cm;无大血管侵犯。中国人体器官分配与共享基本原则和核心政策对肝癌肝移植有特别说明,规定肝癌受体可以申请早期HCC特例评分,申请成功可以获得MELD评分22分(≥12岁肝脏移植等待者),每3个月进行特例评分续期。
符合肝癌肝移植适应证的肝癌患者在等待供肝期间可以接受桥接治疗控制肿瘤进展,以防止患者失去肝移植机会,是否降低肝移植术后复发率目前证据有限。部分肿瘤负荷超出肝移植适应证标准的肝癌患者可以通过降期治疗将肿瘤负荷缩小而符合适应证范围。通常用于治疗肝癌的姑息治疗方法都可以被用于桥接或者降期治疗,包括TACE、90Y放射栓塞、消融治疗、立体定向放射治疗(SBRT)和系统抗肿瘤治疗等。降期治疗成功后的肝癌病例,肝移植术后疗效预后优于非肝移植病例。
外科技术的发展扩大了可用供肝的范围。活体肝移植治疗肝癌的适应证可以尝试进一步扩大。
5.2.2 肝癌肝移植术后复发的预防和治疗 肿瘤复发是肝癌肝移植术后面临的主要问题。其危险因素包括肿瘤分期、肿瘤血管侵犯、术前血清AFP水平以及免疫抑制剂用药方案等。术后早期撤除或无激素方案、减少肝移植后早期钙调磷酸酶抑制剂的用量可以降低肿瘤复发率。肝癌肝移植术后采用以mTOR抑制剂(如雷帕霉素、依维莫司)为主的免疫抑制方案可以减少肿瘤复发,提高生存率。
肝癌肝移植术后一旦肿瘤复发转移(75%的病例发生在肝移植术后2年内),病情进展迅速,复发转移后患者中位生存时间为7~16个月。在多学科诊疗的基础上,采取包括变更免疫抑制方案、再次手术切除、TACE、消融治疗、放射治疗、系统抗肿瘤治疗等综合治疗手段,可能延长患者生存。免疫检查点抑制剂用于肝癌肝移植术前及术后的治疗仍需慎重。
5.3 局部消融治疗
尽管外科手术被认为是肝癌根治性治疗的首选治疗方式,但由于大多数患者合并不同程度的肝硬化,部分患者不能耐受手术治疗。目前已经广泛应用的消融治疗,具有对肝功能影响少、创伤小、疗效确切的特点,在一些早期肝癌患者中可以获得与手术切除相似的疗效。
肝癌消融治疗是借助医学影像技术的引导,对肿瘤病灶靶向定位,局部采用物理或化学的方法直接杀灭肿瘤组织的一类治疗手段。主要包括RFA、微波消融(MWA)、无水乙醇注射治疗(PEI)、冷冻消融(CRA)、高强度超声聚焦消融(HIFU)、激光消融(LA)、不可逆电穿孔(IRE)等。消融治疗常用的引导方式包括超声、CT和MRI,其中最常用的是超声引导,具有方便、实时、高效的特点。CT、MRI可以用于观察和引导常规超声无法探及的病灶。CT和MRI引导技术还可以应用于肺、肾上腺、骨等肝癌转移灶的消融治疗。
消融的路径有经皮、腹腔镜、开腹或经内镜四种方式。大多数的小肝癌可以经皮穿刺消融,具有经济、方便、微创等优点。位于肝包膜下的肝癌、特别是突出肝包膜外的肝癌经皮穿刺消融风险较大,影像学引导困难的肝癌或经皮消融高危部位的肝癌(贴近心脏、膈肌、胃肠道、胆囊等),可以考虑采用经腹腔镜消融、开腹消融或水隔离技术的方法。
消融治疗主要适用于CNLCⅠa期和部分Ⅰb期肝癌(即单个肿瘤、直径≤5 cm;或2~3个肿瘤、最大直径≤3 cm);无血管、胆管和邻近器官侵犯以及远处转移,肝功能Child-Pugh A/B级者,可以获得根治性的治疗效果。对于不适合手术切除的直径3~7 cm的单发肿瘤或多发肿瘤,可以联合TACE治疗,其效果优于单纯的消融治疗。
5.3.1 目前常用消融手段
(1)RFA:RFA是肝癌微创治疗常用消融方式,其优点是操作方便、住院时间短、疗效确切、消融范围可控性好,特别适用于高龄、合并其他疾病、严重肝硬化、肿瘤位于肝脏深部或中央型肝癌的患者。对于能够手术的早期肝癌患者,RFA的无瘤生存率和总生存(OS)率类似或略低于手术切除,但并发症发生率低、住院时间较短。对于单个直径≤2 cm肝癌,有证据显示RFA的疗效与手术切除类似,特别是位于中央型的肝癌。RFA治疗的技术要求是肿瘤整体灭活和具有足够的消融安全边界,并尽量减少正常肝组织损伤,其前提是对肿瘤浸润范围的准确评估和卫星灶的识别。因此,强调治疗前精确的影像学检查。超声造影技术有助于确认肿瘤的实际大小和形态、界定肿瘤浸润范围、检出微小肝癌和卫星灶,尤其在超声引导消融过程中可以为制定消融方案灭活肿瘤提供可靠的参考依据。
(2)MWA:近年来MWA应用比较广泛,在局部疗效、并发症发生率以及远期生存方面与RFA相比均无显著差异。其特点是消融效率高、所需消融时间短、能降低RFA所存在的“热沉效应”。利用温度监控系统有助于调控功率等参数,确定有效热场范围,保护热场周边组织避免热损伤,提高MWA消融安全性。至于MWA和RFA这两种消融方式的选择,可以根据肿瘤的大小、位置,选择更适宜的消融方式。
(3)PEI:PEI对直径≤2 cm的肝癌消融效果确切,远期疗效与RFA类似,但>2 cm肿瘤局部复发率高于RFA。PEI的优点是安全,特别适用于癌灶贴近肝门、胆囊及胃肠道组织等高危部位,但需要多次、多点穿刺以实现药物在瘤内弥散作用。
5.3.2 基本技术注意事项 操作医师必须经过严格培训和积累足够的实践经验,掌握各种消融技术手段的优缺点与治疗选择适应证。治疗前应该全面充分地评估患者的全身状况、肝功能状态、凝血功能及肿瘤的大小、位置、数目以及与邻近器官的关系,制定合理的穿刺路径、消融计划及术后照护,在保证安全的前提下,达到有效的消融安全范围。
根据肿瘤的大小、位置,强调选择适合的影像引导设备(超声或CT等)和消融方法(RFA、MWA或PEI等),有条件的可采用多模态融合影像引导。
临近肝门部或靠近一、二级胆管的肝癌需要谨慎应用消融治疗,避免发生损伤胆管等并发症。采用PEI的方法较为安全,或消融联合PEI方法。如果采用热消融方法,肿瘤与一、二级肝管之间要有足够的安全距离(至少超过5 mm),并采用安全的消融参数(低功率、短时间、间断辐射)。对于有条件的消融设备推荐使用温度监测方法。对直径>5 cm的病灶推荐TACE联合消融治疗,效果优于单纯的消融治疗。
消融范围应力求覆盖包括至少5 mm的癌旁组织,以获得“安全边缘”,彻底杀灭肿瘤。对于边界不清晰、形状不规则的癌灶,在邻近肝组织及结构条件许可的情况下,建议适当扩大消融范围。
5.3.3 对于直径3~5 cm的肝癌治疗选择 数项前瞻性随机对照临床试验和系统回顾性分析显示,宜首选手术切除。在临床实践中,应该根据患者的一般状况和肝功能,肿瘤的大小、数目、位置决定,并结合从事消融治疗医师的技术和经验,全面考虑后选择合适的初始治疗手段。通常认为,如果患者能够耐受肝切除术,以及肝癌位置表浅或位于肝脏边缘或不适合消融的高危部位肝癌,应首选手术切除。对于2~3个癌灶位于不同区域或者位居肝脏深部或中央型的肝癌,可以选择消融治疗或者手术切除联合消融治疗。
5.3.4 肝癌消融治疗后的评估和随访 局部疗效评估的推荐方案是在消融后1个月左右,复查动态增强CT、多参数MRI扫描或超声造影,以评价消融效果。另外,还要检测血清学肿瘤标志物动态变化。影像学评判消融效果可以分为:①完全消融,经动态增强CT、多参数MRI扫描或超声造影随访,肿瘤消融病灶动脉期未见强化,提示肿瘤完全坏死。②不完全消融,经动态增强CT、多参数MRI扫描或超声造影随访,肿瘤消融病灶内动脉期局部有强化,提示有肿瘤残留。对治疗后有肿瘤残留者,可以进行再次消融治疗;若2次消融后仍有肿瘤残留,应放弃消融疗法,改用其他疗法。完全消融后应定期随访复查,通常情况下每隔2~3个月复查血清学肿瘤标志物、超声显像、增强CT或多参数MRI扫描,以便及时发现可能的局部复发病灶和肝内新发病灶,利用消融治疗微创安全和简便易于反复施行的优点,有效地控制肿瘤进展。
5.3.5 肝癌消融与系统治疗的联合 消融联合系统治疗尚处于临床探索阶段。相关研究显示,消融治疗提高肿瘤相关抗原和新抗原释放;增强肝癌相关抗原特异性T细胞应答;激活或者增强机体抗肿瘤的免疫应答反应。消融治疗联合免疫治疗可以产生协同抗肿瘤作用。目前多项相关临床研究正在开展之中。
5.4 TACE
TACE是肝癌常用的非手术治疗方法。
5.4.1 TACE的基本原则 要求在数字减影血管造影机下进行;必须严格掌握治疗适应证;必须强调超选择插管至肿瘤的供养血管内治疗;必须强调保护患者的肝功能;必须强调治疗的规范化和个体化;如经过3~4次TACE治疗后,肿瘤仍继续进展,应考虑换用或联合其他治疗方法,如局部消融、系统治疗、放疗以及外科手术等。
5.4.2 TACE的适应证 有手术切除或消融治疗适应证,但由于高龄、肝功能储备不足、肿瘤高危部位等非手术原因,不能或不愿接受上述治疗方法的CNLCⅠa期、Ⅰb期和Ⅱa期肝癌患者;CNLCⅡb期、Ⅲa期和部分Ⅲb期肝癌患者,肝功能Child-Pugh A/B级,ECOG PS评分0~2分;门静脉主干未完全阻塞,或虽完全阻塞但门静脉代偿性侧支血管丰富或通过门静脉支架植入可以恢复门静脉血流的肝癌患者;肝动脉-门脉静分流造成门静脉高压出血的肝癌患者;具有高危复发因素(包括肿瘤多发、合并肉眼或镜下癌栓、姑息性手术、术后AFP等肿瘤标志物未降至正常范围等)肝癌患者手术切除后,可以采用辅助性TACE治疗,降低复发、延长生存;初始不可切除肝癌手术前的TACE治疗,可以实现转化,为手术切除及消融创造机会;肝移植等待期桥接治疗;肝癌自发破裂患者。
5.4.3 TACE禁忌证 肝功能严重障碍(肝功能Child-Pugh C级),包括黄疸、肝性脑病、难治性腹水或肝肾综合征等;无法纠正的凝血功能障碍;门静脉主干完全被癌栓/血栓栓塞,且侧支血管形成少;严重感染或合并活动性肝炎且不能同时治疗者;肿瘤远处广泛转移,估计生存期<3个月者;恶病质或多器官功能衰竭者;肿瘤占全肝体积的比例≥70%(如果肝功能基本正常,可以考虑采用少量碘油乳剂和颗粒性栓塞剂分次栓塞);外周血白细胞和血小板显著减少,白细胞<3.0×109/L,血小板<50×109/L(非绝对禁忌,如脾功能亢进者,排除化疗性骨髓抑制);肾功能障碍:血肌酐>2 mg/dl或者血肌酐清除率<30 ml/min。
5.4.4 TACE操作程序要点和分类 规范的动脉造影:通常采用Seldinger方法,经皮穿刺股动脉(或桡动脉)途径插管,将导管置于腹腔干或肝总动脉行DSA减影,减影图像采集应包括动脉期、实质期及静脉期;如发现肝脏部分区域血管稀少/缺乏或肿瘤染色不完全,必须寻找肿瘤侧支动脉供血,需做肠系膜上动脉、胃左动脉、膈下动脉、右肾动脉(右肾上腺动脉)或胸廓内动脉等造影,以发现异位起源的肝动脉或肝外动脉侧支供养血管。仔细分析造影表现,明确肿瘤部位、大小、数目以及供血动脉支。
根据动脉插管化疗、栓塞操作的不同,通常分为,①动脉灌注化疗(TAI)或HAIC(具体应用见附录六):是指经肿瘤供血动脉灌注化疗,包括留置导管行持续灌注化疗,常用化疗药物有蒽环类、铂类和氟尿嘧啶类等,需根据化疗药物的药代动力学特点设计灌注药物的浓度和时间。②动脉栓塞(TAE):单纯用颗粒型栓塞剂栓塞肿瘤的供血动脉分支。③TACE:是指将带有化疗药物的碘化油乳剂或载药微球、补充栓塞剂[明胶海绵颗粒、空白微球、聚乙烯醇颗粒(PVA)]等经肿瘤供血动脉支的栓塞治疗。栓塞时应尽可能栓塞肿瘤的所有供养血管,以尽量使肿瘤去血管化。根据栓塞剂的不同,可以分为常规TACE(cTACE)和药物洗脱微球TACE(DEB-TACE),又称载药微球TACE。cTACE是指采用以碘化油化疗药物乳剂为主,辅以明胶海绵颗粒、空白微球或PVA的栓塞治疗。通常先灌注一部分化疗药物,一般灌注时间不应<20 min。然后将另一部分化疗药物与碘化油混合成乳剂进行栓塞。超液化碘化油与化疗药物需充分混合成乳剂,碘化油用量一般为5~20 ml,最多不超过30 ml。在透视监视下依据肿瘤区碘化油沉积是否浓密、瘤周是否已出现门静脉小分支显影为碘化油乳剂栓塞的终点。在碘化油乳剂栓塞后加用颗粒性栓塞剂。尽量避免栓塞剂反流栓塞正常肝组织或进入非靶器官。DEB-TACE是指采用加载化疗药物的药物洗脱微球为主的栓塞治疗。载药微球可以负载多柔比星、伊立替康等正电荷化疗药物,载药微球粒径大小主要有70~150 μm、100~300 μm、300~500 μm或500~700 μm等,应根据肿瘤大小、血供情况和治疗目的选择不同粒径的微球,常用为100~300 μm、300~500 μm。DEB-TACE可以栓塞肝癌供血动脉使肿瘤缺血坏死,同时作为化疗药物的载体,持续稳定释放药物的优势,可以使肿瘤局部达到较高血药浓度。DEB-TACE推注速度推荐1 ml/min,需注意微球栓塞后再分布,尽可能充分栓塞远端肿瘤滋养动脉,同时注意保留肿瘤近端供血分支,减少微球反流对正常肝组织的损害。
精细TACE治疗:为减少肿瘤的异质性导致TACE疗效的差异,提倡精细TACE治疗。精细TACE包括:①微导管超选择插管至肿瘤的供血动脉分支进行栓塞;②推荐TACE术中采用锥形束CT(CBCT)技术为辅助的靶血管精确插管及监测栓塞后疗效;③栓塞材料的合理应用,包括碘化油、微球、药物洗脱微球等;④根据患者肿瘤状况、肝功能情况和治疗目的采用不同的栓塞终点。
5.4.5 TACE术后常见不良反应和并发症 TACE治疗的最常见不良反应是栓塞后综合征,主要表现为发热、疼痛、恶心和呕吐等。发热、疼痛的发生原因是肝动脉被栓塞后引起局部组织缺血、坏死,而恶心、呕吐主要与化疗药物有关。此外,还有穿刺部位出血、白细胞下降、一过性肝功能异常、肾功能损害以及排尿困难等其他常见不良反应。介入治疗术后的不良反应会持续5~7 d,经对症治疗后大多数患者可以完全恢复。
并发症:急性肝、肾功能损害;消化道出血;胆囊炎和胆囊穿孔;肝脓肿和胆汁瘤形成;栓塞剂异位栓塞(包括碘化油肺和脑栓塞、消化道穿孔、脊髓损伤、膈肌损伤等)。
5.4.6 TACE治疗的疗效评价 根据mRECIST和EASL评价标准评估肝癌局部疗效,长期疗效指标为OS时间;短期疗效指标为客观缓解率(ORR)、TACE治疗至疾病进展时间(TTP)。
5.4.7 影响TACE远期疗效的主要因素 肝硬化程度、肝功能状态;血清AFP水平;肿瘤负荷和临床分期;肿瘤包膜是否完整;门静脉/肝静脉、下腔静脉有无癌栓;肿瘤血供情况;肿瘤的病理分型;患者的体能状态;有慢性乙型肝炎背景患者的血清HBV-DNA水平;是否联合消融、分子靶向药物、免疫治疗、放疗、外科手术等综合治疗。
5.4.8 随访及TACE间隔期间治疗 一般建议第一次TACE治疗后4~6周时复查增强CT和/或多参数MRI扫描、肿瘤相关标志物、肝肾功能和血常规检查等;若影像学随访显示肝脏肿瘤灶内碘油沉积浓密、肿瘤组织坏死无强化且无新病灶,暂时可以不做TACE治疗。后续是否需要TACE治疗及其频次应依随访结果而定,主要包括患者对上一次治疗的反应、肝功能和体能状况的变化。随访时间可以间隔1~3个月或更长时间,依据CT和/或MRI动态增强扫描评价肝脏肿瘤的存活情况,以决定是否需要再次进行TACE治疗。对于大肝癌/巨块型肝癌常要3~4次或以上的TACE治疗。目前主张TACE联合其他治疗方法,目的是控制肿瘤、提高患者生活质量和延长生存。
5.4.9 TACE治疗注意点 提倡精细TACE治疗:主要为微导管超选择性插管至肿瘤的供血动脉支,精准地注入碘化油乳剂和颗粒性栓塞剂,以提高疗效和保护肝功能。
DEB-TACE与cTACE治疗的总体疗效无显著差异,但在肿瘤的客观有效率方面DEB-TACE具有一定的优势。
重视局部治疗联合局部治疗、局部治疗联合系统抗肿瘤治疗。①TACE联合消融治疗:为了提高TACE疗效,主张在TACE治疗基础上酌情联合消融治疗,包括RFA、MWA以及冷冻等治疗。目前临床有两种TACE联合热消融治疗方式,a.序贯消融,先行TACE治疗,术后1~4周内加用消融治疗;b.同步消融,在TACE治疗的同时给予消融治疗,可以明显提高临床疗效,并减轻肝功能损伤。②TACE联合外放射治疗:主要指门静脉主干癌栓、下腔静脉癌栓和局限性大肝癌介入治疗后的治疗。③TACE联合二期外科手术切除:大肝癌或巨块型肝癌在TACE治疗后转化并获得二期手术机会时,推荐外科手术切除。④TACE联合其他抗肿瘤治疗:包括联合分子靶向药物、免疫治疗、系统抗肿瘤治疗、放射免疫和靶向药物等。⑤TACE联合抗病毒治疗:有HBV、HCV背景的肝癌患者在TACE治疗的同时应积极行抗病毒治疗。
对肝癌伴门静脉癌栓患者,在TACE基础上可以使用门静脉内支架植入术联合碘-125粒子条或碘-125粒子门静脉支架植入术,有效处理门静脉主干癌栓。采用碘-125粒子条或直接穿刺植入碘-125粒子治疗门静脉一级分支癌栓。
外科术后高危复发患者预防性TACE治疗:对肿瘤多发、合并肉眼或镜下癌栓、肿瘤最大径>5 cm的患者,预防性TACE能延长患者OS时间和无瘤生存期。
5.5 HAIC
HAIC是一种动脉内灌注化疗的介入治疗方式,我国学者按照EACH研究方案,提出了以奥沙利铂为主的HAIC方案,改进了灌注治疗的方式。初步研究表明,相对于传统的TACE,mFOLF-OX为基础的HAIC治疗可获得较高的肿瘤缓解率和转化切除的机会,对肝癌伴门静脉癌栓患者(CNLCⅢa期)采用HAIC联合索拉非尼治疗疗效明显优于单纯索拉非尼治疗。
5.6 放射治疗
放射治疗分为外放射治疗和内放射治疗。外放射治疗是利用放疗设备产生的射线(光子或粒子)从体外对肿瘤照射。内放射治疗是利用放射性核素,经机体管道或通过针道植入肿瘤内。
5.6.1 外放射治疗
5.6.1.1 外放射治疗适应证 ①CNLCⅠa期、部分Ⅰb期肝癌患者,如无手术切除或消融治疗适应证或不愿接受有创治疗,可以酌情考虑采用SBRT作为治疗手段。②CNLCⅡa期、Ⅱb期肝癌患者,TACE联合外放射治疗,可以改善局部控制率、延长生存时间,较单用TACE、索拉非尼或TACE联合索拉非尼治疗的疗效好,可以适当采用。③CNLCⅢa期肝癌患者,可以切除的伴门静脉癌栓的肝癌行术前新辅助放射治疗或术后辅助放射治疗,延长生存;对于不能手术切除的,可以行姑息性放射治疗,或放射治疗与TACE等联合治疗,延长患者生存。④CNLCⅢb期肝癌患者,部分寡转移灶者,可以行SBRT,延长生存时间;淋巴结、肺、骨、脑或肾上腺等转移灶,外放射治疗可以减轻转移灶相关疼痛、梗阻或出血等症状,延长生存时间。⑤一部分无法手术切除的肝癌患者肿瘤放射治疗后缩小或降期,可以转化为手术切除;外放射治疗也可以用于等待肝癌肝移植术前的桥接治疗;肝癌术后病理示有MVI者、肝癌手术切缘距肿瘤≤1 cm的窄切缘者,术后辅助放射治疗可以减少病灶局部复发或远处转移,延长患者无瘤生存期。
5.6.1.2 外放射治疗禁忌证 肝癌患者如肝内病灶弥散分布,或CNLCⅣ期者,不建议行外放射治疗。
5.6.1.3 外放射治疗实施原则与要点 肝癌外放射治疗实施原则为综合考虑肿瘤照射剂量,周围正常组织耐受剂量,以及所采用的放射治疗技术。肝癌外放射治疗实施要点为:①放射治疗计划制定时,肝内病灶在增强CT中定义,必要时参考MRI影像等多种影像资料,可以利用正常肝组织的增生能力,放射治疗时保留部分正常肝不受照射,可能会使部分正常肝组织获得增生。②肝癌照射剂量,与患者生存时间和局部控制率密切相关,基本取决于周边正常组织的耐受剂量。肝癌照射剂量:SBRT一般推荐≥30~60 Gy/3~6分次(Fx);常规分割放射治疗为50~75 Gy;新辅助放射治疗门静脉癌栓的剂量可以为3 Gy×6 Fx。具有图像引导放射治疗(IGRT)技术条件者,部分肝内病灶、癌栓或肝外淋巴结、肺、骨等转移灶可以行低分割放射治疗,以提高单次剂量、缩短放射治疗时间、疗效也不受影响甚至可以提高;非SBRT的低分割外放射治疗,可以利用模型计算放射治疗生物等效剂量(BED),有HBV感染患者的肝细胞α/β比值取8 Gy,肿瘤细胞α/β比值取10~15 Gy,作为剂量换算参考。③正常组织耐受剂量需考虑:放射治疗分割方式、肝功能Child-Pugh分级、正常肝(肝脏-肿瘤)体积、胃肠道瘀血和凝血功能状况等(附录七)。④肝癌放射治疗技术:建议采用三维适形或调强放射治疗、IGRT或SBRT等技术。IGRT优于非IGRT技术,螺旋断层放射治疗适合多发病灶的肝癌患者。呼吸运动是导致肝脏肿瘤在放射治疗过程中运动和形变的主要原因,目前可以采取多种技术以减少呼吸运动带来的影响,如门控技术、实时追踪技术、呼吸控制技术以及腹部加压结合4D-CT确定内靶区技术等。⑤目前缺乏较高级别的临床证据以支持肝癌患者质子放射治疗的生存率优于光子放射治疗。
5.6.1.4 外放射治疗主要并发症 放射性肝病(RILDs)是肝脏外放射治疗的剂量限制性并发症,分典型性和非典型性两种,①典型RILD:碱性磷酸酶升高>2倍正常值上限、无黄疸性腹水、肝肿大;②非典型RILD:碱性磷酸酶>2倍正常值上限、谷丙转氨酶(ALT)>正常值上限或治疗前水平5倍、肝功能Child-Pugh评分下降≥2分,但是无肝肿大和腹水。诊断RILD必须排除肝肿瘤进展、病毒性或药物性所致临床症状和肝功能损害。
5.6.2 质子束放射疗法与内放射治疗 质子束放射疗法对于术后复发或残留肝癌病灶(大小<3 cm,数目≤2个)的疗效与RFA相似。内放射治疗是局部治疗肝癌的一种方法,包括90Y微球疗法、131I单抗、放射性碘化油、125I粒子植入等。RFA治疗肝癌后序贯使用131I-美妥昔单抗治疗,可以降低RFA治疗后局部复发率,改善患者生存。粒子植入技术包括组织间植入、门静脉植入、下腔静脉植入和胆道内植入,分别治疗肝内病灶、门静脉癌栓、下腔静脉癌栓和胆管内癌或癌栓。氯化锶(89Sr)发射出β射线,可以用于靶向治疗肝癌骨转移病灶。
5.7 系统治疗
系统治疗或称之为全身性治疗,主要指抗肿瘤治疗,包括分子靶向药物治疗、免疫治疗、化学治疗和中医中药治疗等;另外还包括了针对肝癌基础疾病的治疗,如抗病毒治疗、保肝利胆和支持对症治疗等。
由于肝癌起病隐匿,首次诊断时只有不到30%的肝癌患者适合接受根治性治疗,系统抗肿瘤治疗在中晚期肝癌的治疗过程中发挥重要的作用。系统抗肿瘤治疗可以控制疾病进展,延长患者生存时间。系统抗肿瘤治疗的适应证主要为:①CNLCⅢa期、Ⅲb期肝癌患者;②不适合手术切除或TACE治疗的CNLCⅡb期肝癌患者;③TACE治疗抵抗或TACE治疗失败的肝癌患者。
5.7.1 一线治疗
(1)阿替利珠单抗联合贝伐珠单抗:阿替利珠单抗联合贝伐珠单抗可作为大多数不可切除肝癌患者的一线优选治疗(证据等级高)。全球多中心Ⅲ期IMbrave150研究结果显示,阿替利珠单抗联合贝伐珠单抗组的中位生存时间和无进展生存(PFS)时间较索拉非尼组均有明显延长,死亡风险降低34%,疾病进展风险降低35%。对于中国亚群人群,联合治疗组患者也有明显的临床获益,与索拉非尼相比死亡风险降低47%,疾病进展风险降低40%。并且联合治疗延迟了患者报告的中位生活质量恶化时间。常见的不良反应有高血压、蛋白尿、肝功能异常、腹泻、食欲下降等。
(2)信迪利单抗联合贝伐珠单抗:信迪利单抗联合贝伐珠单抗类似物(达攸同)已在我国被批准用于既往未接受过系统抗肿瘤治疗的不可切除或转移性肝癌的一线治疗。ORIENT32全国多中心Ⅲ期研究结果显示,信迪利单抗联合贝伐珠单抗类似物(达攸同)疗效显著优于索拉非尼组,与索拉非尼组相比,联合治疗组死亡风险下降43%,疾病进展风险下降44%。联合方案安全性较好,联合治疗组最常见的不良反应为蛋白尿、血小板减少、谷草转氨酶(AST)升高和高血压等。
(3)多纳非尼:多纳非尼在我国已被批准用于既往未接受过全身系统性抗肿瘤治疗的不可切除肝癌患者。与索拉非尼相比,多纳非尼能够明显延长晚期肝癌的中位生存时间,死亡风险下降17%;多纳非尼和索拉非尼两组的中位PFS时间相似,但多纳非尼组具有良好的安全性和耐受性。最常发生的不良反应为手足皮肤反应、AST升高、总胆红素升高、血小板降低和腹泻等。
(4)仑伐替尼:仑伐替尼适用于不可切除的肝功能Child-Pugh A级的晚期肝癌患者。临床Ⅲ期对照研究显示,其总体生存期非劣于索拉非尼,研究达到非劣效终点(HR=0.92,95%CI:0.79~1.06)。仑伐替尼组中位PFS时间显著优于索拉非尼组,疾病进展风险下降34%。常见不良反应为高血压、蛋白尿、腹泻、食欲下降、疲劳、手足综合征以及甲状腺功能减退等。
(5)索拉非尼:索拉非尼是最早用于肝癌系统抗肿瘤治疗的分子靶向药物。多项临床研究表明,索拉非尼对于不同国家地区、不同肝病背景的晚期肝癌患者都具有一定的生存获益。索拉非尼可以用于肝功能Child-Pugh A级或B级的患者,但是相对于肝功能Child-Pugh B级患者,肝功能Child-Pugh A级患者生存获益比较明显。治疗过程中应定期评估疗效和监测毒性。常见的不良反应为腹泻、手足综合征、皮疹、高血压、纳差以及乏力等,一般发生在治疗开始后的2~6周内。治疗过程中需要密切监测血压,定期检查肝肾功能、HBV-DNA、血常规、凝血功能以及尿蛋白等。在治疗过程中,还需要注意心肌缺血风险,特别高龄患者应给予必要的监测和相关检查。
(6)系统化疗:FOLFOX4方案在我国被批准用于一线治疗不适合手术切除或局部治疗的局部晚期和转移性肝癌。另外,三氧化二砷对中晚期肝癌具有一定的姑息治疗作用,在临床应用时应注意监测和防治肝肾毒性。
(7)其他一线治疗进展:免疫检查点抑制剂广泛应用于各种实体瘤的治疗,单一的免疫检查点抑制剂有效率较低。目前多项临床研究证实,抗血管生成治疗可以改善肿瘤的微环境,增强程序性死亡蛋白-1(PD-1)/程序性死亡蛋白配体-1(PD-L1)抑制剂抗肿瘤的敏感性,抗血管生成治疗联合免疫治疗可以取得协同抗肿瘤效果。目前,多项免疫检查点抑制剂联合抗血管生成药物一线治疗晚期肝癌的临床研究正在开展之中,初步结果显示联合治疗能够为晚期不能手术切除的肝癌患者带来临床获益。这些研究包括且不限于:卡瑞利珠单抗联合阿帕替尼Ⅲ期临床研究(SHR-1210-Ⅲ-310),仑伐替尼联合帕博利珠单抗Ⅲ期临床研究(LEAP002),仑伐替尼联合纳武利尤单抗Ⅰb期临床研究(Study117),CS1003(PD-1单抗)联合仑伐替尼Ⅲ期临床研究(CS1003-305),特瑞普利单抗联合仑伐替尼Ⅲ期临床研究等。除此之外,免疫检查点抑制剂与其他药物联合的临床研究也在开展中,如卡瑞利珠单抗联合奥沙利铂为主的系统化疗的Ⅲ期临床研究,度伐利尤单抗联合tremelimumab Ⅲ期临床研究(HIMALAYA),信迪利单抗联合IBI310(抗CTLA-4单抗)Ⅲ期临床研究等。
5.7.2 二线治疗
(1)瑞戈非尼:瑞戈非尼被批准用于既往接受过索拉非尼治疗的肝癌患者。国际多中心Ⅲ期RESORCE研究评估了瑞戈非尼用于索拉非尼治疗后出现进展的肝癌患者的疗效和安全性。其结果显示,与安慰剂对照组相比,瑞戈非尼组患者死亡风险显著降低37%,疾病进展风险下降54%。常见不良反应为高血压、手足皮肤反应、乏力及腹泻等。其不良反应与索拉非尼类似,因此,不适合用于对索拉非尼不能耐受的患者。
(2)阿帕替尼:甲磺酸阿帕替尼是我国自主研发的小分子靶向新药,已被批准单药用于既往接受过至少一线系统抗肿瘤治疗后失败或不可耐受的晚期肝癌患者。阿帕替尼二线治疗中国晚期肝癌的Ⅲ期临床研究结果表明,与安慰剂相比,阿帕替尼显著延长二线或以上晚期肝癌患者的中位生存时间,死亡风险降低21.5%,疾病进展风险下降52.9%。常见不良反应是高血压、蛋白尿、白细胞减少症以及血小板减少症等。在使用过程中,应密切随访患者的不良反应,需要根据患者的耐受性给予必要的剂量调整。
(3)卡瑞利珠单抗:卡瑞利珠单抗已被批准用于既往接受过索拉非尼治疗和/或含奥沙利铂系统化疗的晚期肝癌患者的治疗。卡瑞利珠单抗在既往系统抗肿瘤治疗过的中国肝癌的Ⅱ期临床研究结果显示,ORR为14.7%,6个月生存率为74.4%,12个月生存率为55.9%。常见的不良反应是反应性毛细血管增生症、ALT/AST升高、甲状腺功能减退和乏力等。多项临床研究表明,卡瑞利珠单抗和阿帕替尼联合应用后,反应性毛细血管增生症的发生率明显下降。
(4)替雷利珠单抗:替雷利珠单抗被批准用于至少经过一次全身抗肿瘤治疗的肝癌患者的治疗。一项全球、多中心旨在评估替雷利珠单抗用于治疗既往接受过至少一种全身治疗的不可切除的肝癌的疗效和安全性的Ⅱ期研究(RATIONALE208)结果显示,中位PFS时间为2.7个月,中位生存时间为13.2个月,其中接受过一线治疗患者和二线及以上治疗患者的中位生存时间分别为13.8个月和12.4个月。总人群的ORR为13.3%,其中接受过一线全身治疗患者的ORR为13.8%,接受过二线及以上治疗患者的ORR为12.6%。安全性良好,主要不良反应为AST升高、ALT升高、乏力和甲状腺功能减退等。目前替雷利珠单抗对比索拉非尼一线治疗不可切除肝癌患者的国际多中心Ⅲ期研究(RATIONALE301),以及替雷利珠单抗联合仑伐替尼一线治疗不可切除肝癌患者的中国多中心Ⅱ期研究(BGB-A317-211)正在开展中。
(5)其他二线治疗方案:美国FDA曾附条件批准帕博利珠单抗和纳武利尤单抗联合伊匹木单抗,用于既往索拉非尼治疗后进展或无法耐受索拉非尼的肝癌患者,卡博替尼用于一线系统抗肿瘤治疗后进展的肝癌患者,雷莫芦单抗用于血清AFP水平≥400 μg/L肝癌患者的二线治疗。
目前免疫检查点抑制剂与靶向药物、化疗药物、局部治疗的联合方案用于肝癌的二线治疗的研究也在不断地探索之中,见附录八表6。
5.7.3 其他治疗
5.7.3.1 中国医药学治疗 在病证辨治中西医结合临床医学体系指导下,采取病证结合临床诊疗模式,运用中国医药学方药、现代中药制剂、中医药特色诊疗技术能够改善原发性肝癌患者的临床症状,提高机体的免疫力,减轻放疗、化疗、免疫治疗等治疗的不良反应,延长术后无复发生存期,降低术后复发率,提高患者的生活质量和OS率。
(1)中国医药学方药
1)肝郁脾虚证
辨识要点:①符合原发性肝癌诊断;②腹胀;③疼痛走串;④情志抑郁;⑤烦躁易怒;⑥乏力;⑦食欲不振;⑧肝脾肿大;⑨黄疸;⑩水肿;舌淡苔白脉弦。
临床决策:疏肝理气。
治疗推荐:《重庆堂医学随笔》青附金丹加减。
2)肝癥湿热证
辨识要点:①符合原发性肝癌诊断;②头重身困;③身目黄染;④烦躁易怒;⑤口干口苦;⑥胁肋胀痛;⑦纳呆腹胀;⑧小便黄赤;⑨大便不爽;⑩舌红苔黄腻脉弦数。
临床决策:清热利湿。
治疗推荐:《伤寒论》茵陈蒿汤合《医方集解》龙胆泻肝汤加减。
3)肝癥瘀热证
辨识要点:①符合原发性肝癌诊断;②两胁炽痛;③口干烦热;④烦躁易怒;⑤口唇紫暗;⑥肌肤甲错;⑦大便干结;⑧小便黄赤;⑨舌暗红苔黄脉弦数。
临床决策:清肝化瘀。
治疗推荐:《姜春华全集》益肝清癥汤加减。
4)肝癥阴虚证
辨识要点:①符合原发性肝癌诊断;②形体消瘦;③口干欲饮;④腰膝酸软;⑤盗汗;⑥失眠;⑦小便短少;⑧大便干结;⑨舌红绛苔剥脉细数。
临床决策:养阴软坚。
治疗推荐:《柳州医话》一贯煎。
(2)现代中药制剂:除了中国医药学中方药煎煮成汤剂外,我国药监部门业已批准若干种现代中药制剂(如槐耳颗粒)用于手术切除后的辅助治疗。另外,淫羊藿素、榄香烯、华蟾素、康莱特、康艾、肝复乐、金龙胶囊、艾迪、鸦胆子油、复方斑蝥胶囊等用于治疗肝癌,具有一定的疗效,患者的依从性、安全性和耐受性均较好,但是需要进一步规范化临床研究以获得高级别的循证医学证据支持。
(3)中医药特色诊疗技术
1)针灸治疗。根据病情和临床实际可选择应用体针、头针、电针、耳针、腕踝针、眼针、灸法、穴位埋线、穴位敷贴、耳穴压豆和拔罐等方法。
针灸治疗的取穴以肝俞、足三里为主穴,配以阳陵泉、期门、章门、三阴交等;穴位敷贴以章门、期门、肝俞、内关、公孙主穴,疼痛者配外关、足三里、阳陵泉;腹水配气海、三阴交、阴陵泉等。
2)其他治疗。根据病情酌情使用活血化瘀、清热解毒等中药、中成药进行外敷治疗、中药泡洗、中药熏洗等。
5.7.3.2 抗病毒治疗及其他保肝治疗 合并有HBV感染的肝癌患者,口服核苷(酸)类似物抗病毒治疗应贯穿治疗全过程。手术前如果HBV-DNA水平较高,且ALT水平>2倍正常值上限,可以先给予抗病毒及保肝治疗,待肝功能好转后再行手术切除,提高手术安全性;对于HBV-DNA水平较高,但肝功能未见明显异常者可以尽快手术同时给予有效的抗病毒治疗。若HBsAg阳性,均建议应用强效低耐药的恩替卡韦、替诺福韦酯或丙酚替诺福韦等。对于HCV相关肝癌,HCV RNA阳性均建议采用DAAs行抗病毒治疗。肝癌患者在自然病程中或治疗过程中可能会伴随肝功能异常,应及时适当地使用具有抗炎、抗氧化、解毒、利胆和肝细胞膜修复保护作用的保肝药物,如异甘草酸镁注射液、甘草酸二铵、复方甘草酸苷、双环醇、水飞蓟素、还原型谷胱甘肽、腺苷蛋氨酸、熊去氧胆酸、多烯磷脂酰胆碱以及乌司他丁等。这些药物可以保护肝功能,提高治疗安全性,减少并发症和改善生活质量。
5.7.3.3 对症支持治疗 肝癌患者往往合并肝硬化、脾脏肿大,并因抗肿瘤治疗等导致一系或多系血细胞减少,可考虑给予血制品输注或药物治疗。中性粒细胞减少患者可酌情给予粒细胞集落刺激因子(G-CSF)(包括PEG-rhG-CSF和rhG-CSF)。血红蛋白<80 g/L的患者可酌情输注红细胞悬液或药物治疗,包括铁剂、叶酸、维生素B12和促红细胞生成素。血小板减少患者可酌情考虑输注血小板,为减少血小板输注,非紧急情况下可使用重组人血小板生成素或血小板生成素受体激动剂等提升血小板计数。
对于晚期肝癌患者,应给予最佳支持治疗,包括积极镇痛、纠正低白蛋白血症、加强营养支持,控制合并糖尿病患者的血糖水平,处理腹水、黄疸、肝性脑病、消化道出血及肝肾综合征等并发症。针对有症状的骨转移患者,可以使用双膦酸盐类药物。另外,适度的康复运动可以增强患者的免疫功能。同时,要重视患者的心理干预,增强患者战胜疾病的信心,把消极心理转化为积极心理,通过舒缓疗护让其享有安全感、舒适感,而减少抑郁与焦虑。
5.7.3.4 系统治疗的疗效评价 对于采用系统治疗的患者,目前大多采用RECIST 1.1标准进行疗效评价。对于接受抗血管分子靶向治疗的患者,可联合应用mRECIST标准。对于接受免疫检查点抑制剂治疗的患者,也可应用iRECIST标准。
6
康——全程康复管理
6.1 随访
作为一种常见的恶性肿瘤,肝癌具有易于复发转移的生物学特性,常常需要反复治疗。即使是早期肝癌接受了肝移植、手术切除等根治性治疗之后,仍然有相当比例的患者会出现复发转移。国内资料显示,肝癌行根治性手术后1年、3年和5年复发率为17.1%、32.5%和61.5%,即肝癌切除术后的5年内,有超过一半的肝癌患者出现复发。因此治疗后定期复查和随访是肝癌患者管理中非常重要的组成部分,贯穿肝癌治疗的始终。
随访的首要目的在于对治疗效果的评价,对于根治性治疗(肝移植、切除、消融)而言,了解是否存在肿瘤残留、有无复发或转移灶形成;对于姑息治疗,例如TACE、化疗、靶向治疗等而言,定期随访是了解治疗后肿瘤病灶的变化,评价肿瘤控制情况,适时调整联合治疗策略的必要保证。
肝癌患者治疗后的随访和复查的频次及具体项目应根据患者接受治疗的种类和具体情况进行合理安排,原则上在治疗的近期阶段随访和复查应安排得较为紧密,而随着病情稳定的时间延长,可逐渐延长随访的间歇。在复查项目的选择上,应兼顾准确性、便利性及费用,在确保有效随访的同时尽量减轻患者的负担,以保证依从性。一般而言,无论接受何种治疗的患者,应在首次治疗后4~6周内返院完成一次全面的复查,包括观察手术切口,行腹部增强CT/MRI扫描,以及血常规、肝肾功能、生化、肿瘤标志物、HBV-DNA等,以全面评价治疗效果和并发症,并根据复查结果安排患者的下一步随访计划。通常而言,对于根治性手术或消融术后的患者,如术后恢复良好则建议术后2年内每2~3个月复查,术后3~5年每4~5个月复查,术后5年后每6个月复查。复查时医生应询问患者的服药情况和日常行为功能状态,并进行简单体检,影像学检查可选择超声与CT/MRI交替进行,肿瘤学标志物(AFP等)及肝肾功能,术后3年内至少每6个月行CT/MRI检查,3年后至少每12个月行CT/MRI检查。为减轻外地患者的奔波,复查和随访的地点可采用本院与当地医院交替进行的方法,即使是长期治愈的患者,也尽量要求患者至少每年返院复查一次,以便及时了解患者基本情况(如联系地址、电话号码)的变更,也利于在本院保存患者的各项资料,获得完整随访信息。由于肝癌最常见的复发/转移部位为肝内,其次为肺、肾上腺、骨、淋巴结等,因此复查时影像学检查以腹部为主,并定期(每6~12个月)复查胸部X线/CT,全身骨扫描不作为常规检查项目,仅在有骨痛症状的患者或部分不明原因AFP升高的患者中进行。对于常规检查难以明确的病灶,不排除使用有创检查(如肝动脉造影、穿刺活检等)手段;对于可疑的肝外转移灶,全身各部位的增强CT/MR、PET/CT、骨扫描等可灵活选择。另外,密切追踪病灶在短期内的变化情况也是对可疑病灶随访的重要手段,因此对于存在可疑病灶的患者需要增加随访的频次,通常随访间隔不宜超过2个月。面对众多不断发展的影像学方法,临床医生应从临床诊断需求来综合考虑,选择合适的影像学检查手段,提高肝癌患者早期诊断率,及早治疗,从而进一步提高肝癌患者的存活率和预后。
对于行姑息性治疗的中晚期肝癌患者,由于患者病情的个体差异较大,主诊医生应结合病情的具体治疗情况妥善安排患者的复查和随访。对于体内仍存在肿瘤病灶的肝癌患者,复查的影像学多需要行增强CT/MRI检查以准确评估病情发展,但过多的此类检查不仅给患者身体带来不利影响,费用也较高。一般建议治疗阶段每4~6周复查,治疗稳定阶段每2~3个月复查增强CT/MRI,扫描部位应包含已知存在病灶的部位。行影像学检查的同时,还应同时对血液学指标、患者出现的治疗相关不良反应进行监测,对异常者及时做出处理,必要时可建议患者转肝病专科医院行护肝、对症支持,以最大限度地延长患者生存时间,提高患者生活质量。
6.2 全程康复管理
6.2.1 肝癌患者的维持治疗
6.2.1.1 根治性治疗后的维持治疗 肝癌的根治性治疗包括肝移植、肝切除及局部消融。对于根治性切除及消融术后的肝癌患者,随访中需要关注的内容包括肝功能的改善与稳定,预防肝癌的复发,对复发的监测和早期发现,以及复发后选择合适的治疗方法。目前对于根治性治疗后公认有效的辅助性治疗主要包括抗病毒治疗,根据患者HBV-DNA的水平以及肝肾功能状况,大部分患者术后需要进行抗病毒治疗,部分还需要行护肝及抗肝纤维化药物治疗。此外,有学者报道对于高危复发患者(如多个病灶、镜下脉管癌栓等)进行辅助性TACE有助于减少复发,也有学者报道对根治术后患者给予细胞免疫治疗、卡培他滨口服化疗、干扰素等辅助治疗有助于减少复发,延长生存。部分中药制剂(槐耳颗粒、肝复乐、华蟾素等)也由于具备治疗肝癌的适应证而被广泛应用于肝癌稳定期患者的维持治疗。然而需要指出的是,由于以上辅助性治疗方法目前尚未得到大规模、多中心、随机对照的高级别证据支持,因此无论是系统性药物治疗、免疫治疗或中医中药等,其对于肝癌患者根治性治疗后的作用值得临床进一步研究探讨。
6.2.1.2 姑息治疗后的维持治疗 大多数肝癌患者诊断时已属中晚期,无法接受根治性治疗。肝癌患者行姑息治疗后(如TACE治疗、放射性粒子植入术后),或在姑息治疗期间(如索拉非尼治疗过程中)肿瘤情况稳定,或经综合评估暂时不需要针对肿瘤进行局部治疗时,该阶段的维持治疗目标是保存良好的肝肾功能和全身状况,以便后期有条件进行必要的抗肿瘤治疗。除了护肝治疗以外,根据HBV-DNA水平,部分患者联合抗病毒治疗仍然是非常必要的。
除了合并HBV感染,部分患者还合并高血压、糖尿病等内科疾病,或者针对肝癌各种治疗产生的不良反应,例如TACE引起的骨髓抑制、发热,索拉非尼治疗引起的高血压、腹泻、手足皮肤反应等,大部分都需要给予短期的对症支持治疗。在此类患者的维持治疗中,对并发症及治疗相关不良反应的处理直接影响到肝癌患者的后续治疗及预后,必须给予充分重视。
6.2.2 肝癌患者的生活指导 在长期的随访和治疗过程中,对患者及其家属给予适当的生活指导非常重要,应该列入肝癌治疗科室的常规工作内容,可通过科普讲座、宣传小册及宣传栏等多种方式对肝癌患者及其家属最为关心的问题进行解答和指导,通常包括以下几个方面。
6.2.2.1 肝癌是否会传染 肝癌本身没有传染性,然而由于我国的肝癌患者中超过90%与乙肝感染有关,也有部分患者合并丙肝。而乙肝和丙肝均属于二类传染病,可通过血液、唾液及体液等途径传播,更为常见的是垂直传播,因此在肝癌患者及其家属中通常可以见到多人携带乙肝病毒的情况。及时防治乙肝病毒感染对于防治肝癌极为重要,得知家人患肝癌后,其他家属应尽快行肝炎相关血清学检查,排除是否感染病毒性肝炎,未感染者可注射疫苗以预防感染,已证实为肝炎携带者应尽快到肝病专科医院咨询、诊治。一般情况下肝炎病毒不会通过饮食及日常接触传播,但亲密接触或口腔有伤口时也可能发生传播,及时接种疫苗是安全有效的预防措施。
6.2.2.2 肝癌是否会遗传 肝癌并非遗传性疾病,不会直接遗传给后代。但肝癌往往存在家族聚集性,这往往与肝癌患者家族中肝炎聚集,共同的饮食习惯和环境,以及部分基因异常有关,肝癌患者的直系亲属患肝癌的概率较普通人高出10倍,即便如此,他们患肝癌的机会也小于1/1000。因此,作为肝癌患者的家属既不必过分紧张悲观,也必须充分重视。肝癌患者的家属均属于肝癌高危人群,需要定期进行必要的体检,建议每半年行肝脏超声、AFP等检查。
6.2.2.3 肝癌患者是否能照常工作 规律的饮食、充分的睡眠及休息对肝功能的保护极为重要。在完成必要的治疗后,肝癌患者可以恢复正常工作和生活,但应避免过度劳累,尤其应避免熬夜和重体力劳动。适度参加工作有益于恢复正常的生活节律和社会关系,对根治术后病情稳定的肝癌患者不会造成不良影响。但对于仍处于治疗阶段的患者,因治疗后可能出现不良反应,以及身体功能恢复的需要,不建议急于恢复工作,主诊医生应结合患者的具体情况给予指导和建议。
6.2.2.4 肝癌患者的饮食应注意什么 肝癌患者忌食烟酒,因大多数肝癌患者都伴有不同程度的肝功能受损,故饮食宜清淡,应选择易消化的食物,不宜进食过多高蛋白、高脂肪食品,因过多高蛋白、高脂肪饮食会加重肝脏、肾脏的负担,甚至在部分合并肝硬化的患者中可能诱发肝昏迷。另外,辛辣刺激、粗硬的食物也应避免,因为肝癌患者部分合并肝硬化门脉高压,往往存在胃炎,甚至食管和胃底静脉曲张,一旦饮食不当,可能引发患者出现上消化道出血,危及生命。此外,腌制食物和油炸食品也应尽量避免,过度辛辣和不洁饮食也可引起肠道感染和菌群紊乱,可能诱发危及生命的严重并发症。除以上明确不宜的食物外,肝癌患者不宜过度“忌口”和“进补”,应注意均衡饮食和规律饮食,多进食新鲜的食材及水果蔬菜,避免营养过于单一和过于丰富。餐食的时间间隔得当,避免暴饮暴食。
6.2.2.5 肝癌患者及其家属生活中应注意什么 肝癌患者在日常生活中应注意保持一种较为平静的心态,积极配合医生治疗。中医有云“怒伤肝”,肝癌患者在日常生活中应该注意避免情绪的过分波动,应努力保持情绪稳定,避免忧郁愤怒。
患者应该根据自己的实际情况做些力所能及的工作,可适当做些轻的家务活或进行一些轻微的体育活动如散步、打太极拳、练气功等,但应以自己不感到疲劳为原则,且要避免重体力劳动和剧烈的体育活动。尤其是肝内仍有病灶的患者,情绪激动、重体力劳动及剧烈活动可能诱发肝癌破裂出血甚至危及生命。肝癌破裂出血是肝癌患者最常见的死亡原因之一,因此应积极主动着力防范。
7
附录
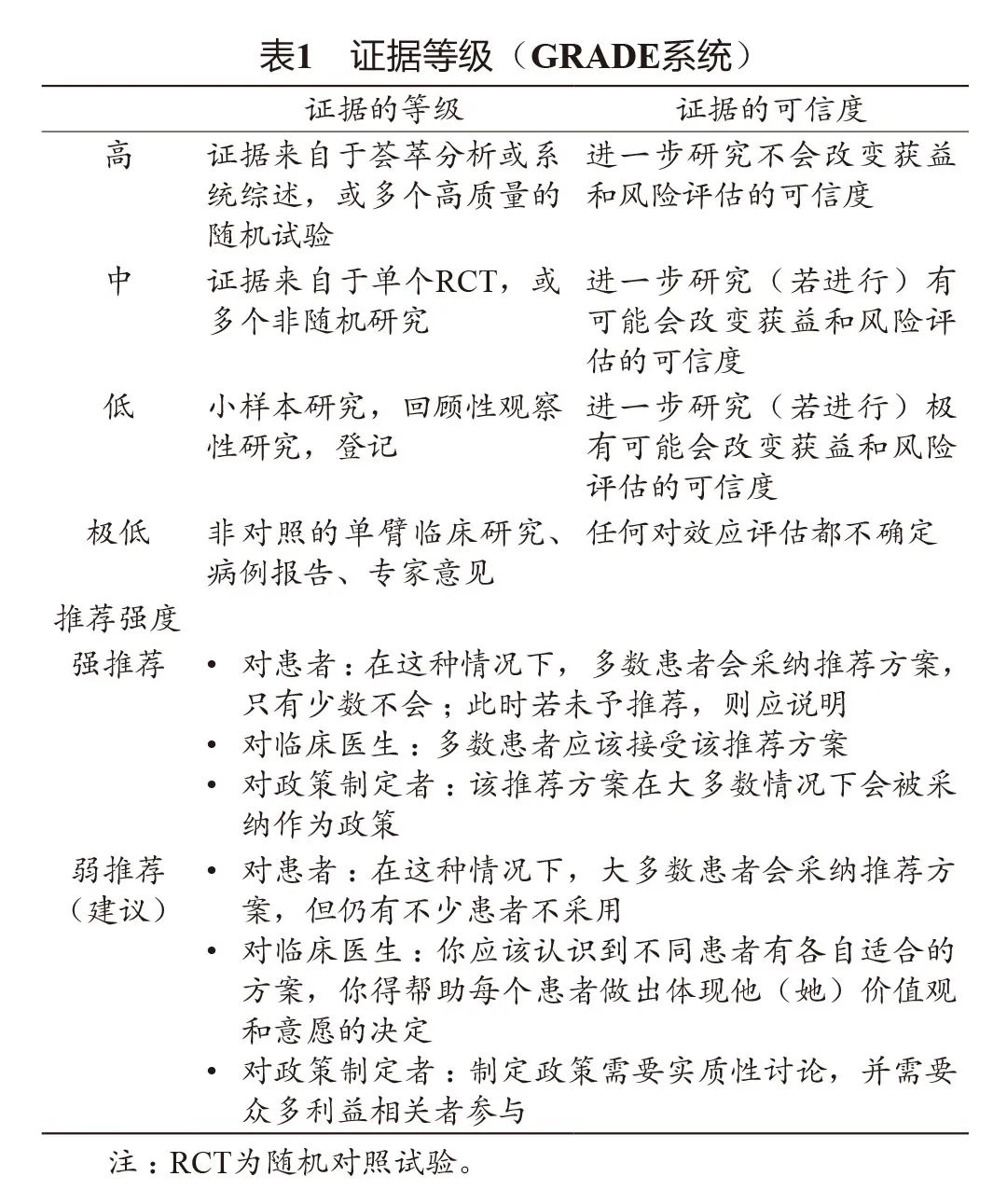
附录一 证据等级(GRADE系统)(表1)

附录二 肝癌的新型标志物与分子分型介绍

附录三 原发性肝癌及相关病变的诊断名词
参照2019版WHO分类标准(表2~表4)。



附录四 原发性肝细胞癌诊断报告模板(表5)

附录五 门静脉癌栓分型
程氏分型:
Ⅰ型,门静脉癌栓侵犯肝叶或肝段的门静脉分支;
Ⅱ型,门静脉癌栓侵犯至门静脉左支或右支;
Ⅲ型,门静脉癌栓侵犯至门静脉主干;
Ⅳ型,门静脉癌栓侵犯至肠系膜上静脉;
Ⅰ0型,术后病理学诊断门静脉微血管癌栓。
日本肝癌研究学会的Vp分型:
Vp1,门静脉癌栓局限于门静脉二级分支以远;
Vp2,门静脉癌栓侵犯门静脉二级分支;
Vp3,门静脉癌栓侵犯门静脉一级分支;
VP4,门静脉癌栓侵犯门静脉主干或对侧一级分支。
附录六 经导管动脉化疗栓塞治疗进展
HAIC作为一种动脉内灌注化疗的介入治疗方式,目前尚未形成统一治疗技术标准,疗效差异较大。日本多中心、RCTⅡ期临床试验研究(SCOOP-2试验)对比顺铂HAIC序贯索拉非尼与标准索拉非尼单药治疗晚期HCC患者,结果显示HAIC联合治疗组的中位生存期为10个月,对比索拉非尼单药治疗组的15.2个月,疗效不理想。HAIC联合治疗组中有23%的患者由于一般状况恶化而无法在HAIC后接受任何进一步的治疗。多中心随机Ⅲ期试验(SILIUS试验)除证实了该前瞻性随机Ⅱ期试验的阴性结果外,还测试了不同的HAIC方案(低剂量顺铂-氟尿嘧啶)联合索拉非尼对比索拉非尼单药治疗日本晚期HCC患者,同样为阴性结果。因此,多数日本专家讨论意见:单独化疗或联合靶向药均无可证实的疗效,HAIC不宜作为晚期肝癌的治疗方式。近年来我国学者采用mFOLFOX为基础的灌注方案使HAIC疗效得以提高。有研究表明,HAIC治疗对于多次TACE治疗产生抵抗、肝癌伴门静脉癌栓、外科术后存在高危复发、肝外转移的肝癌患者,疗效优于索拉非尼治疗;对肝癌伴门静脉癌栓患者(CNLCⅡ-Ⅰa期)采用HAIC联合索拉非尼治疗疗效明显优于单纯索拉非尼治疗。与TACE类似,mFOLFOX-HAIC对部分肿瘤最大径>7 cm,初始不适合外科手术切除的肝癌患者,有助于转化,但一般建议连续完成4次或以上的HAIC治疗才能达到转化治疗的机会。
TACE预后的术前预测模型:①“six-and-twelve”模型:即肿瘤大小+数量之和≤6,>6且≤12,>12。该模型对接受TACE治疗的肝癌患者进行个体化预后评估和危险分层,患者的风险分层不同,其中位生存时间差异显著。因此,使用“six-and-twelve”模型,能为肝癌患者TACE术前提供术后预期生存的参考值,辅助患者选择不同的治疗方式。②TACE的预后列线图模型:包含门静脉侵犯、肿瘤数目、肿瘤包膜、血清AFP、AST、ICG 15 min滞留率等因素。该模型经868例肝癌患者验证,其预测生存相关的C-指数达0.755。因此,使用上述两种模型能为肝癌患者TACE术前提供术后预期生存的参考值,辅助患者选择不同的治疗方式。③“TACE-predict”模型:是针对肝癌TACE人群,可在术前应用并在术后再次校准的个体化预后评估和危险分层模型。研究发现,肿瘤数目与直径、AFP、白蛋白、胆红素、血管侵犯、病因是TACE术前患者的预后因素;肿瘤数目与直径、AFP、胆红素、血管侵犯及影像学应答是TACE术后患者的预后因素。据此建立了Pre-TACE-Predict模型和Post-TACE-Predict模型,该模型可分别在TACE术前和术后计算患者生存概率。Pre-TACE-Predict模型和Post-TACE-Predict模型的预测能力优于HAP和mHAPⅢ评分。Post-TACE-Predict模型能够在术后对患者进行进一步预后评估和危险分层,并有助于辅助TACE后续的治疗决策,对指导临床实践具有重大意义。
TACE/HAIC联合分子靶向、免疫治疗:TACTICSⅡ期临床研究表明,TACE联合索拉非尼对比单纯TACE,联合组的PFS时间明显改善(22.8个月∶13.5个月;P=0.02),但最终OS未达到统计学差异(36.2个月∶30.8个月;P=0.40)。TACE/HAIC等可能影响肿瘤微环境,联合分子靶向药物或免疫治疗等已经显示出良好的治疗前景,但目前多为小样本,循证医学级别不高的研究,尚需要多中心、大样本、高质量的临床研究进一步明确。
附录七 肝癌外放射治疗正常组织具体耐受剂量参考
立体定向放疗:①肝功能Child-Pugh A级,放疗分次数3~5次,正常肝体积[肝脏体积-大体肿瘤体积(GTV)]>700 ml或>800 ml,liver-GTV平均剂量分别<15 Gy或<18 Gy;放疗分次数6次,Liver-GTV体积>800 ml,平均剂量<20 Gy;每次肿瘤分割剂量4~8 Gy,liver-GTV平均剂量<23 Gy为安全剂量。②亚洲肝癌患者常伴有肝硬化和脾功能亢进,导致胃肠道瘀血和凝血功能差,胃肠道的放射耐受剂量低于RTOG推荐的剂量;目前文献及专家共识认为,放疗分次数3~5次,胃和小肠最大剂量均应<22.2~35 Gy,最佳<30 Gy。③放疗分次数3~5次,双肾平均剂量最佳<10 Gy,脊髓最大剂量<21.9~30 Gy,最佳<18~23 Gy。
常规分割剂量放疗:①肝功能Child-PughA级,liver-GTV平均剂量<28~30 Gy;肝功能Child-Pugh B级者,肝脏对射线的耐受量明显下降,最佳<6 Gy,避免肝功能Child-Pugh C级患者行肝区放疗。②胃和小肠最大剂量均应<54 Gy,胃V45<45%,小肠V50≤5%。③双肾平均剂量≤15 Gy,如一侧肾脏平均剂量大于19 Gy,则另一侧肾脏尽量避开;脊髓最大剂量<45 Gy。
附录八 正在进行与免疫检查点抑制剂有关的研究(部分)
1 已经完成的研究(部分)
纳武利尤单抗:Ⅰ、Ⅱ期研究Checkmate 040表明,纳武利尤单抗用于既往使用索拉非尼的肝癌患者,mOS时间达到15.6个月,其中亚洲患者的mOS时间为14.9个月;无论PD-L1表达阳性或阴性,均可获得临床缓解。因此,美国FDA有条件批准了纳武利尤单抗二线治疗肝癌。推荐剂量为1次3 mg/kg或240 mg、每2周1次;或者1次480 mg、每4周1次。但是,Ⅲ期研究Checkmate 459,即比较纳武利尤单抗对比索拉非尼一线治疗肝癌,2020年1月公布的结果纳武利尤单抗中位OS时间和PFS时间均有延长趋势,但并没有达到预设的终点。纳武利尤单抗中位OS时间为16.4个月,索拉非尼为14.8个月(HR=0.85,95%CI:0.72~1.00;P=0.0522)。2021年4月美国FDA撤回纳武利尤单抗二线治疗肝癌适应证。
帕博利珠单抗:Ⅱ期研究Keynote224表明,帕博利珠单抗用于既往索拉非尼治疗后进展或无法耐受索拉非尼治疗、肝功能Child-Pugh A级肝癌患者,OPR为17%、疾病稳定率为44%、mPFS时间为4.9个月、mOS时间为12.9个月。因此,美国FDA有条件批准了帕博利珠单抗二线治疗肝癌。用法为1次200 mg、每3周1次。但是,2019年2月Ⅲ期研究Keynote 240结果揭晓,帕博利珠单抗联合最佳支持治疗对比安慰剂联合最佳支持治疗二线治疗肝癌,OS和PFS时间均有所延长,但未达到预设的终点。目前,针对接受过系统治疗、采用帕博利珠单抗二线治疗亚太区肝癌患者的临床研究Keynote 394正在进行之中。
卡瑞利珠单抗联合阿帕替尼:全国多中心的卡瑞利珠单抗联合阿帕替尼用于晚期HCC(RESCUE)的Ⅱ期临床研究结果显示,卡瑞利珠单抗联合阿帕替尼用于HCC一线治疗组的ORR(IRC-RECIST v1.1)为34.3%(24/70),中位起效时间为1.9个月,12个月OS率为75%,mOS时间为20.1个月;二线治疗组的ORR(IRC-RECIST v1.1)为22.5%(27/120),中位起效时间为1.8个月,12个月OS率为68%,mOS时间为21.8个月。用法为阿帕替尼250 mg每天1次,卡瑞利珠单抗200 mg(体重≥50kg)或3 mg/kg(体重<50 kg),每2周1次。
仑伐替尼联合帕博利珠单抗:仑伐替尼联合帕博利珠单抗一线治疗不可切除HCC患者的Ib期研究,旨在评估联合治疗的有效性和安全性。共纳入了104例患者,研究结果显示根据mRECIST标准ORR为46.0%,mPFS时间为9.3个月,根据RECIST v1.1标准ORR为36.0%,mPFS时间为8.6个月。mOS时间为22个月。同时毒性是可控的,没有意外的安全信号,最常见的3级治疗相关的不良事件是高血压(17%)。推荐用法为仑伐替尼12 mg(体重≥60 kg)或8 mg(体重<60 kg),每日1次;帕博利珠单抗200 mg,每3周1次。仑伐替尼联合帕博利珠单抗的Ⅲ期临床试验(LEAP-002)正在进行中。
卡瑞利珠单抗联合FOLFOX4全身化疗:卡瑞利珠单抗联合FOLFOX4方案或GE-MOX方案一线治疗晚期HCC和胆管细胞癌患者的Ⅱ期临床研究结果显示,在HCC队列34例可评估的患者中,ORR为26.5%,DCR为79.4%,mPFS时间为5.5个月,mDOR未达到。最常见的不良反应为中性粒细胞、白细胞和血小板减少,多为1~2级,耐受性良好且安全可控。目前评估卡瑞利珠单抗联合FOLFOX4与索拉非尼或FOLFOX4在晚期HCC一线治疗中的作用的Ⅲ期临床研究正在开展中。
伊匹木单抗联合纳武利尤单抗:基于CheckMate 040研究,纳武利尤单抗联合伊匹木单抗(纳武利尤单抗1 mg/kg联合伊匹木单抗3 mg/kg治疗,每3周1次,连续用药4个周期后,序贯纳武利尤单抗240 mg)被美国FDA批准用于索拉非尼治疗失败或无法耐受索拉非尼的肝癌患者。2021年3月更新的长期随访结果显示,共纳入148例患者,中位随访至少44个月,患者随机分为三组,A组:纳武利尤单抗1 mg/kg联合伊匹木单抗3 mg/kg治疗,每3周1次,连续用药4个周期后,序贯纳武利尤单抗240 mg,每2周1次;B组:纳武利尤单抗3 mg/kg联合伊匹木单抗1 mg/kg治疗,每3周1次,连续用药4个周期后,序贯纳武利尤单抗240 mg,每2周1次;C组:纳武利尤单抗3 mg/kg,每2周1次,联合伊匹木单抗1 mg/kg,每6周1次。三组的ORR分别位32%、31%和31%,中位OS时间分别为22.2个月、12.5个月和12.7个月;三组的36个月OS率分别为42%、26%和30%。A组免疫治疗相关不良事件发生率高于B组和C组。最常见的是皮疹、肝炎和肾上腺功能不全。大多数免疫治疗相关不良事件是可逆且可控的。
tremelimumab联合度伐利尤单抗:Study 22Ⅱ期随机扩展队列研究旨在评价tremelimumab(T)联合度伐利尤单抗(D)治疗不可手术切除HCC的疗效。纳入索拉非尼给药后进展、不耐受或患者拒绝索拉非尼治疗,肝功能Child-Pugh A级、不可手术切除的肝癌患者332例。研究分为四组:①T300 + D组(tremelimumab 300 mg 1次给药联合度伐利尤单抗1500 mg每4周1次);②T75 + D组(tremelimumab 75 mg 每4周1次,共4次给药,联合度伐利尤单抗1500 mg每4周1次);③单药D组(度伐利尤单抗1500 mg每4周1次);④单药T组(tremelimumab 750 mg每4周1次,共7次,之后每12周1次)。2020年5月公布的结果显示,单独给药或联合治疗均没有发现超出已有安全数据的新的安全隐患。对大部分是二线治疗的肝癌患者,单次、启动剂量的tremelimumab联合每月1次的度伐利尤单抗(T300 + D组)显示出良好的临床活性。在T300 +D组中,采用RECIST v1.1标准的ORR为24%(中位DOR,未达到)。T300 + D组中位OS时间(95%CI)为18.73(10.78 ~ 27.27)个月。所有治疗组中,T300 + D组的收益风险平衡最佳。主要不良反应为皮肤毒性、AST升高、ALT升高和淀粉酶升高等,3 ~ 4级治疗相关不良事件发生率为35.1%。后续的比较T300 + D组和D组与索拉非尼一线治疗晚期HCC疗效的Ⅲ期HIMALAYA研究达到了预设研究终点,即T300+D组较索拉非尼组OS时间明显延长,而D单药治疗组OS不劣于索拉非尼组。
特瑞普利单抗联合贝伐珠单抗:特瑞普利单抗联合贝伐珠单抗一线治疗晚期HCC安全性和有效性的Ⅱ期临床研究,截至2021年3月2日,共入组54例患者。其中44例完成至少2次肿瘤评估,按照RECIST v1.1标准评估,ORR为31.8%,按照mRECIST标准评估,ORR为47.7%。耐受性和安全性良好;未观察到新安全性信号,研究期间未发生5级TEAE。最常见的不良反应为蛋白尿、高血压、淀粉酶升高等。用法为特瑞普利单抗240 mg,每3周1次;贝伐珠单抗15 mg/kg,每3周1次。
免疫检查点抑制剂单药及联合治疗的研究在肝癌领域尤为活跃。本指南的后期版本也会根据相应的研究结果及循证级别做出相应的修改。
2 部分在研的Ⅲ期临床试验
免疫检查点抑制剂单药及联合治疗的研究在肝癌领域尤为活跃(表6)。这些研究的最终成败与否会对临床实践产生很大的影响。本指南后期版本也会根据相应的研究结果及循证级别做出相应的修改。

参考文献(略)
《中国肿瘤整合诊治指南(CACA)-肝癌部分》
编撰小组成员
主 编
陈敏山
名誉主任委员
汤钊猷 刘允怡 陈孝平 王学浩 孙 燕
郑树森 董家鸿 滕皋军 窦科峰
主任委员
樊 嘉
副主任委员
秦叔逵 蔡秀军 周 俭 沈 锋 王伟林
蔡建强 李 强 陈敏山 孙惠川
委员(以姓氏笔画为序)
王 征 王 葵 王 鲁 王文平 王文涛
王志明 王茂强 王建华 王晓颖 云径平
毛一雷 文天夫 尹震宇 石 明 石洪成
卢实春 叶胜龙 史颖弘 代 智 白雪莉
丛文铭 匡 铭 邢宝才 成文武 吕国悦
朱继业 朱康顺 任正刚 任伟新 向邦德
刘 嵘 刘天舒 刘连新 刘秀峰 刘瑞宝
纪 元 花宝金 严福华 李 汛 李 秋
李 涛 李亚明 李晔雄 杨 春 杨云柯
杨业发 杨甲梅 杨建勇 肖永胜 吴志峰
别 平 宋天强 张 岚 张 倜 张水军
张必翔 张艳桥 张博恒 张雷达 张耀军
陆骊工 陈 敏 陈卫霞 陈拥军 周乐杜
周伟平 郑红刚 孟志强 赵 明 赵永福
荚卫东 侯金林 施国明 徐 立 徐建明
郭文治 郭亚兵 陶开山 黄晓武 梁 军
梁 萍 梁长虹 彭 涛 韩国宏 程树群
曾 勇 曾昭冲 曾蒙苏 蔡定芳 颜志平
戴朝六