
肺癌是我国60岁以上人群发病率及死亡率最高的癌症。随着社会人口老龄化的日趋严重及肺癌发病率的逐年升高,老年肺癌患者的治疗成为当今社会重点关注的问题。
近日,由中国老年保健协会肺癌专业委员会、天津市医疗健康学会加速外科康复专业委员会汇聚国内相关领域的专家完成的《老年肺癌外科治疗中国专家共识(2022版)》发布。
我们将《共识》的要点部分以及其他相关指南未涉及的内容进行总结,方便大家学习。
Cite this article as:
Lung Cancer Specialty Committee of Chinese Elderly Health Care Association, Enhanced Recovery after Surgery Specialty Committee of Tianjin Medical and Health Association. Consensus of Chinese experts on surgical treatment of lung cancer in the
elderly (2022 edition). Zhongguo Fei Ai Za Zhi, 2023, 26(2): 83-92.
中国老年保健协会肺癌专业委员会, 天津市医疗健康学会加速外科康复专业委员会. 老年肺癌外科治疗中国专家共识(2022版). 中国肺癌杂志, 2023, 26(2): 83-92.
共识核心
问题1:老年肺癌患者如何进行术前评估 共识推荐:老年肺癌患者术前需接受全面手术风险评估,确定是否适宜接受手术干预。评估建议包括综合性老年医学评估(CGA)、美国麻醉医师协会(ASA)分级、呼吸系统评估、心血管系统评估、内分泌系统评估和营养评估等。
问题2:老年肺癌患者接受外科手术策略的考量因素 共识推荐:手术是老年早期肺癌患者的最有效治疗选择。年龄与合并症状况是老年肺癌患者手术治疗策略需要综合考量的重要指标。
问题3:老年肺癌患者如何选择手术切除范围和术式 共识推荐:肺叶切除术被认为是I期肺癌外科治疗的金标准,但对于老年肺癌患者,出于安全考虑,应在必要时适当缩小切除范围,可采取亚肺叶切除的方式。微创手术是首选方式。
问题4:老年肺癌患者术中麻醉管理的注意事项 共识推荐:术中麻醉用药要考虑老年肺癌患者的年龄和基础身体状况等个体差异,合理应用麻醉药物,控制术中补液,实施肺保护性通气策略,减少术中肺损伤,降低术后肺部并发症的发生率。
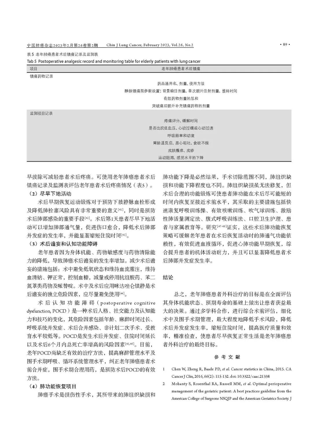
问题5: 老年肺癌患者术后管理的注意事项 共识推荐:术后采用多模式镇痛策略,促进老年患者早期的膈肌运动和咳嗽排痰,但避免镇静药物的使用;术后尽早恢复下肢运动锻炼、术后肺功能康复呼吸训练。
共识全文








